拼多多的商业模式是将沟通分享与社交的理念,融于电商的拼团销售过程中,形成的一种新的社交电商模式。 生鲜引入种子用户 拼多多的创始人团队,深知卖家引流成本高的痛点
分析:从营销手段到商业模式 拼多多是如何完成
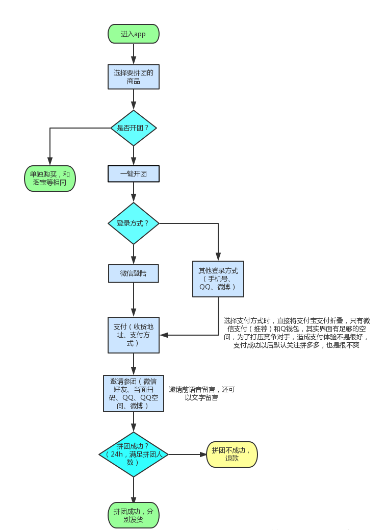
2081x866 - 183KB - PNG

案例|拼多多:从营销手段到商业模式完成逆袭
757x1039 - 52KB - JPEG

从营销手段到商业模式,拼多多是如何完成逆袭
757x1039 - 99KB - PNG
案例|拼多多:从营销手段到商业模式完成逆袭
500x537 - 25KB - JPEG
案例|拼多多:从营销手段到商业模式完成逆袭
1080x449 - 54KB - JPEG

案例|拼多多:从营销手段到商业模式完成逆袭
865x463 - 20KB - JPEG
案例|拼多多:从营销手段到商业模式完成逆袭
547x365 - 21KB - JPEG
案例|拼多多:从营销手段到商业模式完成逆袭
643x439 - 16KB - JPEG
案例|拼多多:从营销手段到商业模式完成逆袭
392x245 - 12KB - JPEG
案例|拼多多:从营销手段到商业模式完成逆袭
298x447 - 15KB - JPEG
分析:从营销手段到商业模式 拼多多是如何完成
757x1039 - 87KB - PNG

揭拼多多商业模式被质疑:收罚款和保证金形成
756x589 - 53KB - JPEG

从营销手段到商业模式,拼多多是如何完成逆袭
800x450 - 92KB - JPEG
案例|拼多多:从营销手段到商业模式完成逆袭
157x207 - 6KB - JPEG
拼多多创始人黄峥谈拼多多的商业模式,我们和
600x300 - 27KB - JPEG