业内建议投资者关注 板块龙头,并提示创业板存在财务“洗澡”的隐忧。 预告业绩增速 等股涨幅超过20%。 警惕财务“洗澡”风险 首席策略分析师戴康指出,创业板一季报预

创业板龙头股网宿科技
210x402 - 36KB - JPEG

2018年创业板科技股龙头有哪些?
459x561 - 57KB - JPEG

创业板再次怒刷3% 最全科技股龙头名单
640x1280 - 151KB - JPEG
收藏:2018创业板最强科技龙头股汇总(最新版)
459x561 - 57KB - JPEG

「易选股」华大基因:科技股创业板的强势涨停
1730x1523 - 128KB - JPEG

「易选股」华大基因:科技股创业板的强势涨停
1000x562 - 349KB - JPEG

收藏:2018创业板最强科技龙头股汇总(最新版)
459x561 - 66KB - JPEG

稀缺概念股工业互联网概念股创业板科技股龙头
500x384 - 41KB - JPEG

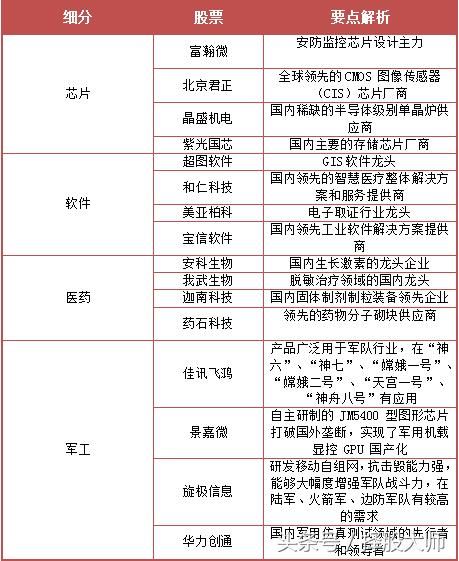
发布了头条文章:《中小板创业板细分行业龙. 来
690x387 - 40KB - JPEG

经济观察报-创业板龙头股跌停 基金们很受伤
460x259 - 28KB - JPEG

【华大基因】科技股创业板的强势涨停龙头
500x394 - 17KB - JPEG

创业板盘中反弹近3% 龙头股送出连续19涨停
560x360 - 69KB - JPEG

「易选股」华大基因:科技股创业板的强势涨停
640x588 - 66KB - JPEG

神光财经: 掘金科技股:人工智能和5G两大方向
633x309 - 32KB - JPEG

斯工业价格平均指数却是下跌,全球超级龙头市
500x232 - 21KB - JPEG