2017英语四级评分标准? 2017英语四级评分标准?显示全部 关注者 19 被浏览 222,321 关注问题写回答 六根 富贵不还乡,因为还差点。 17 人赞同了该回答 反对以上所有答主去

2016四级评分标准表
660x243 - 38KB - JPEG

★2017年6月英语四级翻译评分方法及评分标准
488x344 - 128KB - JPEG

2016四级评分标准表 - tutorabc(原vipabc)官网
646x268 - 32KB - JPEG

英语四级评分标准及分数换算表
487x397 - 55KB - JPEG

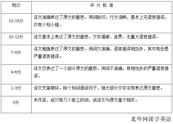
2017英语四级翻译评分标准
452x255 - 15KB - JPEG

四级答案_TOPIK作文评分标准_沪江英语
647x621 - 93KB - JPEG

2017英语四级评分标准? - Eric 的回答
519x462 - 8KB - PNG

2017英语四级评分标准? - 匿名用户的回答
574x412 - 15KB - PNG

2013年12月大学英语四级作文和翻译评分标准
580x393 - 92KB - JPEG

2015年6月英语四级作文评分标准_英语四级
599x472 - 13KB - PNG

2017年12月英语四级翻译评分标准是什么?-学
457x604 - 258KB - PNG

英语四级翻译评分标准
400x221 - 54KB - JPEG

2017英语四级评分标准?
577x399 - 71KB - JPEG

2017英语四级评分标准?
564x369 - 33KB - JPEG

2017英语四级评分标准?
562x344 - 30KB - JPEG