管脚图和功能真值表_电子/电路_工程科技_专业资料.CD40192(同 CC40192 74LS192)的功能见表,说明如下.图 CD40192 引脚排列图及逻辑符号 引脚功能: 图中. CD40192 是

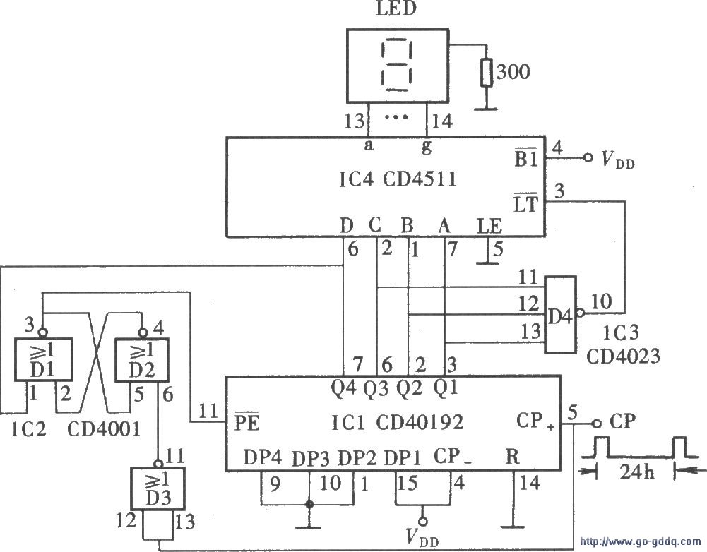
由CD4511、CD40192组成的星期历数显电路
1001x782 - 84KB - JPEG

球赛计分器(CD4027、CD4055、CD40192) -
1648x1027 - 160KB - JPEG

cd40192中文资料
448x307 - 22KB - JPEG

同步十进制可逆计数器CD40192中文资料|cmo
448x307 - 41KB - JPEG

CD40192BE 图片
209x242 - 12KB - JPEG

【3月10日最新供应TI马来西亚CD40192BE】
265x210 - 8KB - JPEG

【【原装供应】IC芯片 CD40192BE\/可提供样
1024x768 - 122KB - JPEG

cd40192中文资料
614x406 - 54KB - JPEG

一款二一十位双向移位流水灯电路-jdbpcb.com
562x447 - 51KB - JPEG

CD40192BE 100%原装进口现货
400x359 - 46KB - JPEG

CD40192 (INTERSIL) PDF技术资料下载 CD4
850x1100 - 8KB - PNG

CD40192BC (NSC [同步4位向上\/向下十进制计
850x1100 - 50KB - PNG

IC型号CD40193BCMX,【CD40192BC CD40
850x1100 - 28KB - PNG

关于CD40192BE问题 不计数 - 电路设计论坛 -
327x299 - 29KB - JPEG

CD40192BE PDF资料下载,CD40192BE资料在
300x388 - 62KB - PNG