WiFi模块的工作方式是什么呢?WiFi模块的主要功能又有哪些呢?wifi模块工作原理?本文主要介绍了有关WiFi模块的基础知识即:Wifi模块的工作方式、工作原理、主要功能及应

zigbee无线技术+zigbee工作原理
300x292 - 11KB - JPEG

基于GPRS无线通信模块的工作原理-电子电路
535x333 - 26KB - JPEG

【2.4g无线接收器\/无线模块原理图\/2.4g无线模
550x348 - 85KB - JPEG

AEW无线计量模块及其应用_无线通信_工作原
439x258 - 86KB - PNG

急求arduino无线扩展板及wifi模块原理图-Desi
900x524 - 111KB - JPEG

【2.4g无线接收器\/无线模块原理图\/2.4g无线模
700x520 - 47KB - JPEG

AEW无线计量模块及其应用_无线通信_工作原
498x256 - 105KB - PNG

集成电路(IC)-NRF24L01无线模块\/2.4G无线通
850x504 - 38KB - JPEG

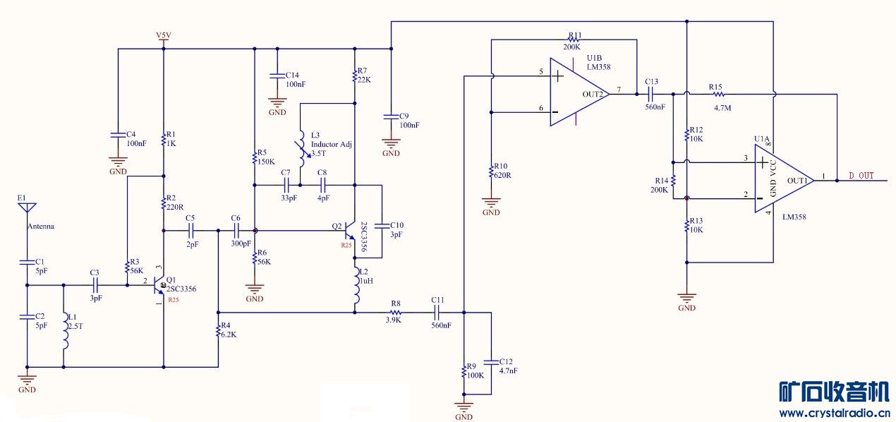
diy了一个315Mhz的超再生无线接收模块,如何让
1270x598 - 65KB - JPEG

19无线发射模块的工作原理天津无线发射模块
850x790 - 36KB - JPEG

AEW无线计量模块及其应用_无线通信_工作原
470x297 - 80KB - PNG

《2.4g接收模块》_2.4g无线模块原理_刚买的H
227x407 - 21KB - JPEG

无线传感器的组成模块及工作原理图详解
411x333 - 43KB - OTHER

供应SIMCOM WCDMA 3G 无线数据传输模块
680x444 - 21KB - JPEG

【最新】nrf24l01工作原理_NRF24L01 最近在
366x312 - 16KB - JPEG