小哥自制感应加热器,电路12v直流电,太有创意了 手机扫码观看视频 用优酷移动APP扫码 或用微信扫码观看 二维码2小时有效 没有客户端?扫码马上安装 IPHONE / 安卓 小哥自

三相半桥15KW电路板式电磁感应加热器
400x325 - 25KB - JPEG

牛人自制的感应加热器
720x486 - 43KB - JPEG

厂家长期供应数字智能电磁感应加热器-其他电
600x400 - 56KB - JPEG
![辊筒电磁感应加热器 - [辅助设备,辅助设备]](http://www.51pla.com/SmallPic/2013/08/02/a20130802191322585446.jpg)
辊筒电磁感应加热器 - [辅助设备,辅助设备]
360x270 - 96KB - JPEG

供应纳米晶高频感应加热电源变压器
476x424 - 34KB - JPEG

自制感应加热装置、场效应逆变器、逆变板等
960x720 - 120KB - JPEG

自制高频感应加热电烙铁 - 磁动力电子网 www
1722x1692 - 176KB - JPEG

小功率高频感应加热器的设计与制作原理及电路图
724x606 - 81KB - JPEG

温州2.5KW电磁加热器控制板,温州2.5KW电磁
866x619 - 168KB - JPEG

自制高频感应加热电烙铁 - 磁动力电子网 www
1410x1392 - 107KB - JPEG

倍频式IGBT高频感应加热电源负载短路的保护
611x312 - 31KB - JPEG

MOSFET高频感应加热电源的研究-电子电路图
307x203 - 13KB - JPEG

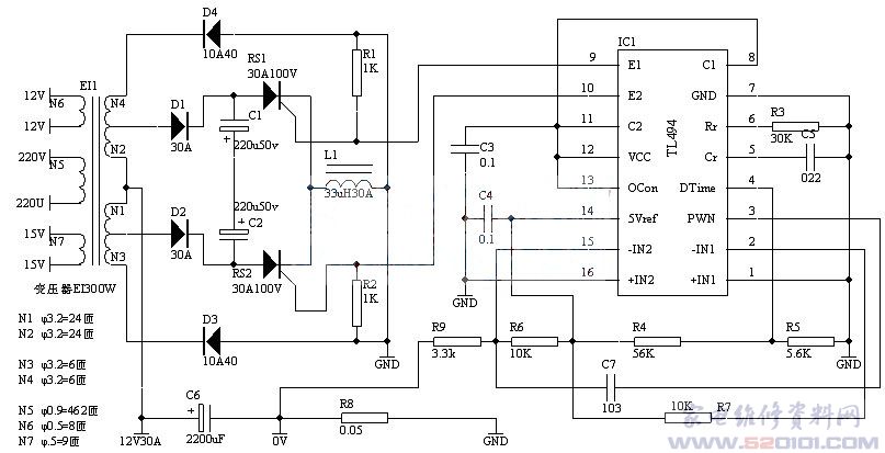
250W可控硅逆变器电路图_家电维修资料网_w
807x413 - 58KB - JPEG

山东潍坊节电器+加热节电
500x264 - 98KB - JPEG

自制高频感应加热电烙铁 - 磁动力电子网 www
2344x1500 - 224KB - JPEG