问题:蓝牙音箱芯片常用的有哪些? -回答:比较成熟的都是国外的IC,CSR,BROADCOM,ISSC等蓝牙音箱指的是内置蓝牙芯片,以蓝牙连接取代传统线材. 正在初始化报价器 蓝牙音

蓝牙芯片相关产品 cc2541哪几个牌子好
432x502 - 147KB - JPEG

奋达自主芯片 推无线蓝牙4.0天鹅音箱
500x296 - 28KB - JPEG

【安凯方案PCBA 蓝牙音箱PCBA 安凯芯片镜
348x316 - 38KB - JPEG

奋达自主芯片助力无线蓝牙4.0音箱_音频新闻_
550x309 - 22KB - JPEG

供应杰理AC1096芯片,蓝牙插卡音箱方案,扩音
1000x664 - 132KB - JPEG

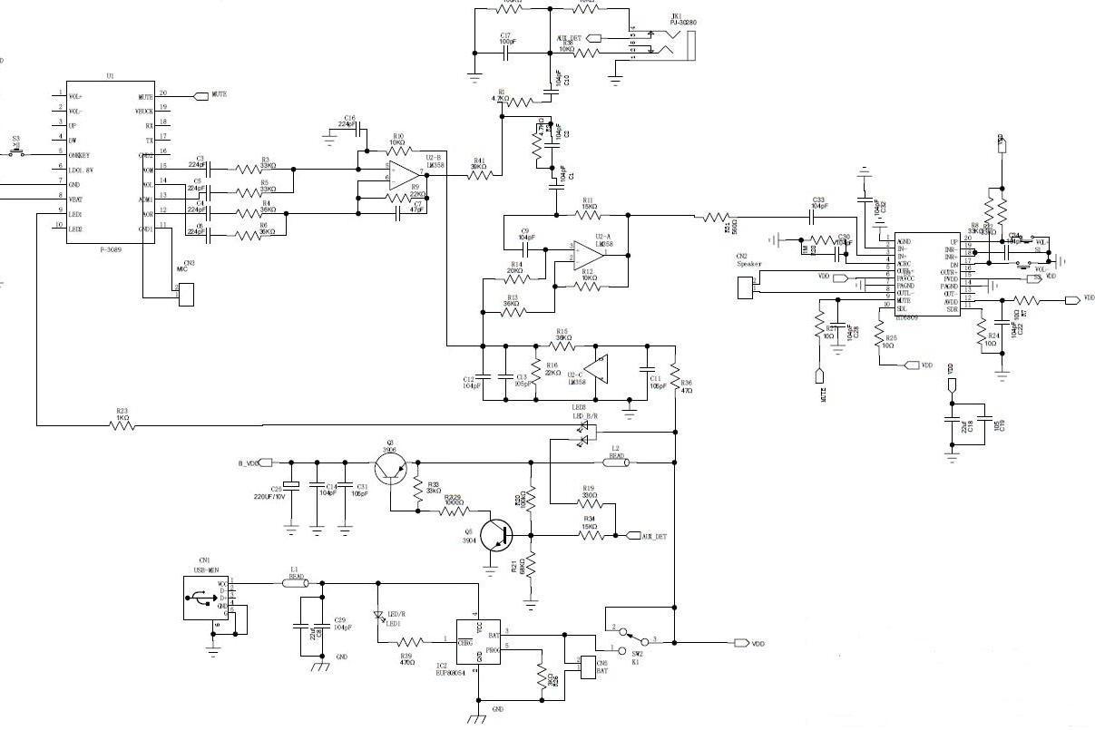
蓝牙小音箱原理图及其ic芯片性能说明
1207x805 - 80KB - JPEG

供应专业销售蓝牙音箱,蓝牙耳机芯片,PCBA_深
794x373 - 69KB - PNG

【杰里三合一蓝牙音箱主芯片AC460N】价格_
310x207 - 59KB - PNG

【RDA5850蓝牙音箱模块芯片RDA5851 蓝牙
625x800 - 87KB - JPEG

CW6651建荣蓝牙芯片蓝牙音箱方IC_符合蓝牙
750x750 - 58KB - JPEG

【杰里三合一蓝牙音箱主芯片AC460N】价格_
310x300 - 136KB - PNG

【供应RDA蓝牙模块 杰理音箱芯片RDA5850】
347x347 - 18KB - JPEG

大量供应蓝牙音频模组,BCM20771芯片,可用于
800x547 - 103KB - JPEG

RDA5850蓝牙音箱模块芯片 蓝牙 插卡Mp3 FM
750x499 - 150KB - JPEG

【广东供应蓝牙芯片 蓝牙芯片】
280x200 - 6KB - JPEG