原边12W开关电源芯片 U6117D DIP-8效率满足六级能效要求低待机功耗小于70mW原边反馈,内置600V功率MO? 原边10W开关电源芯片 U6117SA SOP-8原边反馈/内置MOSF

液晶显示器常用开关电源管理芯片介绍及维修(
3121x1518 - 413KB - JPEG

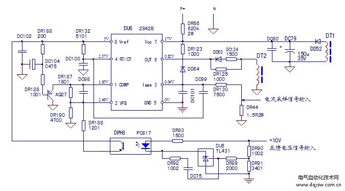
基于UC3842芯片的医用开关电源设计
494x390 - 36KB - JPEG

液晶显示器常用开关电源管理芯片介绍及维修(
2788x2120 - 541KB - JPEG

采用L6565N芯片的讯奇YF-2668型DVD机开关
743x588 - 45KB - GIF

AP8012 全新原装开关电源芯片 直插8脚产品图
500x375 - 38KB - JPEG
开关电源8脚ic芯片_开关电源8脚ic芯片图片素
188x250 - 22KB - JPEG

【开关电源8脚ic芯片】最新最全开关电源8脚i
219x220 - 15KB - JPEG

8脚开关电源芯片|建邺区开关电源芯片|银联宝科
699x700 - 28KB - JPEG

谈8脚开关电源芯片秘密_u6201-传动论坛
468x535 - 72KB - PNG

液晶显示器常用开关电源管理芯片介绍及维修(
3160x1409 - 375KB - JPEG

变频器上电检测开关电源UC384x振荡芯片好坏
675x373 - 48KB - JPEG
低功耗开关电源芯片_银联宝科技_东莞开关电
260x260 - 13KB - JPEG

8脚开关电源控制ic芯片_音乐ic芯片_语音芯片
800x800 - 164KB - JPEG

深圳明微SM8201小功率开关电源芯片
310x310 - 23KB - JPEG

深圳明微SM8201小功率开关电源芯片
800x445 - 34KB - JPEG