单项选择题起重机械定期检验周期(),不同类别的起重机械检验周期按照相应安全技术规范执行。 A、4年 B、3年 C、最长不超过2年 D、1年 为您推荐的考试题库 您可能感兴趣

在用起重机械安全定期监督检验周期是几年-中
479x475 - 56KB - JPEG

河北承德龙门吊厂家介绍起重机设备检验周期时
500x303 - 25KB - JPEG

TSGQ7015-2016起重机械定期检验员考试试卷
794x1123 - 39KB - PNG

云南楚雄航车航吊升降机安全定期监督检验周期
800x600 - 66KB - JPEG

起重机械检验员考试试卷(闭卷)及答案.doc文档
993x1404 - 107KB - PNG

【菏泽起重机,鲁新门式起重机,门式起重机操作
616x312 - 41KB - JPEG

新的一年起重机检验师证书挂靠多少钱一年?需
524x230 - 278KB - PNG

桥(门)式起重机定期检验.doc
794x1123 - 62KB - PNG

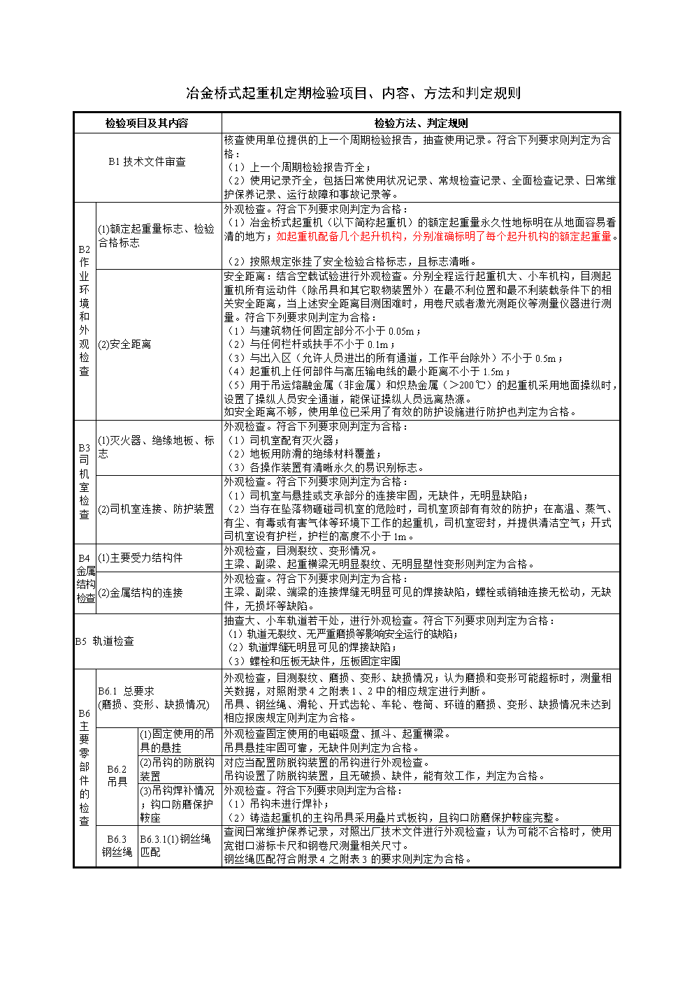
冶金桥式起重机定期检验项目、内容、方法和判
993x1404 - 122KB - PNG

桥(门)式起重机械定期检验大纲.doc
794x1123 - 43KB - PNG

起重机定期检验修订2011.1.1实施.doc
993x1404 - 78KB - PNG

《起重机械定期项检验规则》(TSG Q7015-200
794x1123 - 54KB - PNG

新检规如何降低起重机械安全事故发生率.pdf
800x1099 - 669KB - PNG

包头市特检所开展起重机械新检验员检验能力素
600x400 - 150KB - JPEG

(起重机械安全管理人员理论试题A.doc
141x200 - 12KB - PNG