本人专科大三,面临毕业,有同学提议穿学士服,可是这样真的合适吗!显示全部 关注者 14 嘛,不开玩笑了,其实对专科生穿学士服这件事,我倒是没什么特别的看法,既不觉得值得推

如何看待大专生毕业穿学士服拍照的现象? 注目
685x356 - 45KB - JPEG

学士服品牌推荐 学士服特价 专科生毕业穿学士
310x310 - 24KB - JPEG

毕业季:明星穿上学士服
450x441 - 32KB - JPEG

安徽警院职业学院专科学生穿上学士服-学士
500x368 - 103KB - JPEG

学士服毕业照
500x386 - 457KB - PNG

如何看待大专生毕业穿学士服拍照的现象? 注目
720x647 - 55KB - JPEG
穿学士服拍毕业照动作pose_gradu
690x460 - 68KB - JPEG

如何看待大专生毕业穿学士服拍照的现象? 注目
698x612 - 74KB - JPEG

如何看待大专生毕业穿学士服拍照的现象? 注目
690x594 - 76KB - JPEG

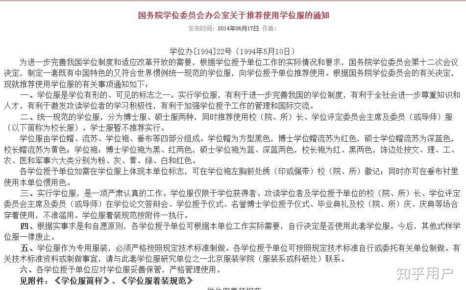
如何看待大专生毕业穿学士服拍照的现象? 注目
679x584 - 80KB - JPEG

如何看待大专生毕业穿学士服拍照的现象? 注目
670x605 - 81KB - JPEG

如何看待大专生毕业穿学士服拍照的现象? 注目
698x543 - 41KB - JPEG

如何看待大专生毕业穿学士服拍照的现象? 注目
676x424 - 70KB - JPEG

专科生毕业照穿学士服真的好吗?
951x593 - 247KB - JPEG

专科生毕业照穿学士服真的好吗?
720x1087 - 206KB - JPEG