第四条 除省、自治区人民政府公安机关消防机构外,县级以上地方人民政府公安机关消防机构承担辖区建设工程的消防设计审核、消防验收和备案抽查工作。具体分工由省级公

装饰消防验收规范-爱福窝装修论坛
750x463 - 329KB - JPEG

消防许可证是什么?
500x335 - 19KB - JPEG
![[消防验收规范]居民住房消防验收规范标准](http://img.lookmw.cn/yuedu/170603/331932_2.jpg)
[消防验收规范]居民住房消防验收规范标准
581x385 - 58KB - JPEG

确认该单位的消防验收证明属于伪造的法律
400x266 - 98KB - JPEG

物业建筑消防验收-建筑消防验收规范2015-建筑
1024x2045 - 381KB - JPEG

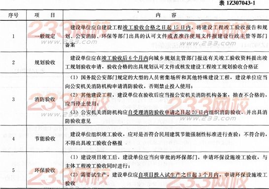
规划、消防、节能、环保等验收的规定-一级建
546x383 - 59KB - JPEG

DB33 1067-2010 建筑工程消防验收规范免费下
417x587 - 14KB - JPEG

点播课程
560x310 - 202KB - PNG

2015年消防验收新规范,谢谢!
1275x1753 - 261KB - JPEG

物业建筑消防验收-建筑消防验收规范2015-建筑
657x579 - 626KB - PNG

消防验收意见书
448x321 - 42KB - JPEG

消防验收规范您了解吗?
640x358 - 241KB - PNG

【电气规范解读·5期】消防新规验收10条重点
1024x459 - 226KB - JPEG

物业建筑消防验收-建筑消防验收规范2015-建筑
708x1068 - 167KB - JPEG

建设工程消防验收工作源文件_消防制度_其他
683x1024 - 157KB - JPEG