led灯不亮 上传于 2012-01-10 华丽的豹子+订阅 PC客户端 药品服务许可证(京)-经营-2015-0029 违法不良信息举报:电话4008100580、 邮箱youkujubao@service.alibaba.com

led灯不亮了,怎么修_360问答
600x800 - 35KB - JPEG

protues中按键控制led 灯不亮_360问答
600x340 - 113KB - PNG

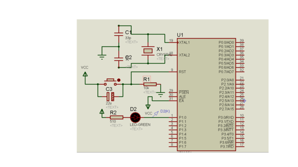
求助proteus仿真 LED灯不亮_360问答
600x337 - 54KB - PNG

电蚊拍插电,LED灯不亮,拆开看见电容熔了,要换
600x800 - 69KB - JPEG

led单色洗墙灯不亮是什么原因?_360问答
600x800 - 138KB - JPEG

家里欧普灯不亮,我想把这个换成led,买了个什么
600x445 - 22KB - JPEG

电脑主机的开关键灯的线怎么插?灯不亮啊!有H
450x324 - 46KB - JPEG

电脑主机的开关键灯的线怎么插?灯不亮啊!有H
450x272 - 210KB - PNG

电脑开机没反应,灯不亮,怎么回事?_360问答
500x250 - 53KB - JPEG

苹果6p来电闪光灯不闪不亮怎么回事 苹果论坛
477x231 - 25KB - PNG

硬盘指示灯不亮_360问答
509x753 - 227KB - JPEG

深圳豪华天桥遭网友吐槽:电梯长期停运、LED灯不亮
300x199 - 48KB - JPEG

iphone6来电闪光灯怎么设置 苹果6来电闪光灯
533x800 - 90KB - PNG

五一小长假 成都城管错时上班全面开展大检查
422x282 - 26KB - JPEG

r230打印机电源板坏了怎么修?_360问答
620x826 - 193KB - JPEG