我不知道自己是否有轻微的抑郁症,经常都自己无故发呆,心情怎么都好不起来,想问下抑郁症有什么症状 首页医院精神心理医院森田疗法治疗抑郁症 森田疗法治疗抑郁症 女 3

【森田疗法治疗抑郁症】【图】用森田疗法治疗
400x400 - 35KB - JPEG

抑郁症的自我治疗_森田疗法_抑郁症的表现_轻
500x375 - 23KB - JPEG

森田疗法抑郁症_森田疗法适应症_精神分裂症
746x546 - 191KB - PNG
用森田疗法治疗抑郁症的几个小案例 - 今日头条
640x440 - 18KB - JPEG
用森田疗法治疗抑郁症的几个小案例 - 今日头条
640x427 - 40KB - JPEG
用森田疗法治疗抑郁症的几个小案例 - 今日头条
640x427 - 16KB - JPEG
用森田疗法治疗抑郁症的几个小案例 - 今日头条
640x427 - 40KB - JPEG
.png)
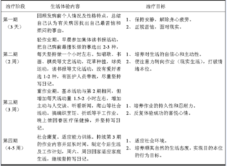
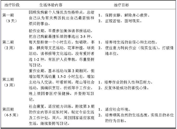
改良森田疗法对老年抑郁症的治疗康复作用
746x546 - 191KB - PNG

长春森田疗法治疗抑郁症
610x395 - 75KB - JPEG

畅销书籍森田疗法 商城抑郁症治疗方法 心理学
210x210 - 22KB - JPEG

【强迫症的森田疗法(顺其自然)】在线收听_抑
320x320 - 17KB - JPEG

一 心理治疗 森田疗法心理咨询与治疗抑郁症书
430x430 - 40KB - JPEG

试谈抑郁症的森田心理疗法--用改良森田疗法结
800x1168 - 413KB - PNG

介绍什么是强迫症森田疗法 如何治疗强迫性抑郁症
300x250 - 35KB - OTHER

畅销书籍森田疗法 商城抑郁症治疗方法 心理学
210x210 - 22KB - JPEG