555制造的行扫变压器短路测试仪制造的行扫变压器短路测试仪制造的行扫变压器短路 准确地测定行输出变压器、开关变压器、行推动变压器和偏转组件的线圈是否存在匝间

变压器空载短路损耗测试仪
1084x633 - 125KB - JPEG

供应福建厦门变压器短路测试仪江苏浙江开关特
400x300 - 19KB - JPEG

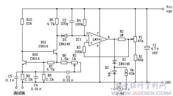
行输出变压器匝间短路测试仪的制作_家电维修
554x310 - 29KB - JPEG

【变压器短路阻抗测试仪WA1401隔离开关触头
251x360 - 17KB - JPEG

供应变压器有载开关参数测试仪、空载短路测试
630x458 - 144KB - JPEG

直流高压发生器、变压器直流电阻测试仪、回路
480x438 - 21KB - JPEG

直流高压发生器、变压器直流电阻测试仪、回路
480x438 - 22KB - JPEG

供应变压器有载开关参数测试仪、空载短路测试
310x233 - 19KB - JPEG

直流高压发生器、变压器直流电阻测试仪、回路
480x438 - 35KB - JPEG

行输出变压器匝间短路测试仪的制作汇编.doc
794x1123 - 53KB - PNG

三相变压器空载试验为什么要在低压侧,短路试
350x300 - 17KB - JPEG

直流高压发生器、变压器直流电阻测试仪、回路
480x438 - 19KB - JPEG

变压器变比测试仪\/YTC3317全自动变比测试仪
2584x1899 - 225KB - JPEG

变压器空载短路测试仪-供求商机
457x352 - 309KB - PNG

KEKDY型变压器空载短路测试仪_供应产品_扬
676x642 - 192KB - JPEG