名字R*,没有参数,怎么才能两个都显示?可以的,双击该元件,找到属性对话框-comment-text (加上参数)-将将该对话框里的 hide后面的对号去掉 ,就可以在pcb板上显示出参数了

DXP2004中怎样在PCB图中显示所有元件的序
600x502 - 129KB - PNG

DXP2004中怎样在PCB图中显示所有元件的序
600x502 - 129KB - PNG

求助,AD14PCB状态下怎么显示元件参数 - 〓晶
1076x691 - 103KB - PNG

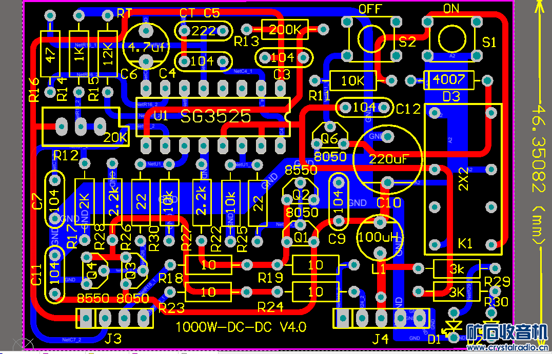
pcb图中如何只显示或隐藏元件的数值 - 立创E
592x605 - 68KB - JPEG

AD10中,怎么样批量修改PCB元件库中元件引脚
3370x2384 - 3714KB - JPEG

怎样对pcb原理图中的元件进行参数属性编译_
312x669 - 20KB - PNG

protel 99 se 中pcb文件里的图怎么复制到Word
732x564 - 469KB - PNG
_集源电路_高端PCB制造专家
293x364 - 95KB - PNG

pads2007 pcb里面元件参数位号和参数如何全
567x544 - 80KB - JPEG

求助,AD14PCB状态下怎么显示元件参数 - 〓晶
1361x634 - 195KB - PNG

PCB抄板PCB设计PCB加工芯片解密原理图反
283x267 - 53KB - OTHER

PCB怎么画封装元件_360问答
563x277 - 44KB - PNG

求助,AD14PCB状态下怎么显示元件参数 - 〓晶
434x299 - 32KB - JPEG

PCB怎么画封装元件_360问答
484x352 - 53KB - PNG

Altium Designer 批量修改SCH和PCB元件参数
647x537 - 232KB - PNG