简介:CIF术语的中译名为成本加保险费加运费,(指定目的港,其原文为Cost,Insurance and Freight(insert named po
CIF=成本+运费+保费 一般保险费用都是根据货物品名来做的 易碎品 危险品 普货的保险比例都不一样的 不过一般市场价格在万分之五到万分之八左右,这是货代和保险公司的价格,货代给工厂的价格就比较高了,因为赚取其中的利润嘛 希望我的回答能够帮助得到您,谢谢
慧择提示:cif保险费用计算公式是保险金额×保险费率,其中保险金额等于CIF货价×(1+保险加成率),以价格为USD8937.6为例,保险金额是9831.36美元
费率自己和保险相关信息广州养老保险在哪里买孕前检查能算在医保的报销范围内吗?是否可本人最近去市劳动保障网查询个人社保信息,办了社保,里面包含了医保,有些药店可以直我在富士康上班,因和老大吵架,我急着回家生育保险报销金额?生育保险能报销多少钱啊本溪市的退休职工医疗保险要缴多长时间请问培美曲塞在安徽省可以医保报销吗?谢谢业绩不太好,没有学历,能发展为讲师吗?经农村医保生小孩报销多少呀?我的宝宝刚刚出医保复印件失业保险会影响慢性病可以给报销药费新公司参保单位社保停交公司谈。一般千分之几。
(1-110%×保险费率)=FOB+运费 CIF=FOB+运费/(1-110%×保险费率)出口货物的保险金额=CIF价×110%保费=保险金额*保险费率= (CIF价×110%)*保险费率 br / 问:为什么C
=650+4.29=654.29这个算出的是投保的基准价格投保的费用650x1.1x.006=4.318=4.32650+4.32=654.32问:cif价的保费如何计算答:一般保费=CIF价*110%*保险费率。乘以110
cif保险费率一般是多少 cif保险费率一般是多少 Reuben兴伟 LV16 Reuben兴伟 好评率 费率的大小一般由保险标的危险程度、发生保险事故及损失程度的概率、经营费用等因
CIF价中保险费率是多少? 下载作业帮 扫二维码下载作业帮 4亿+用户的选择 下载作业帮安装包 扫二维码下载作业帮 4亿+用户的选择 CIF价中保险费率是多少? 作业帮用户20
你的产品是什么?货值大概是多少?我可以给你算一下需要多少保费。货代给你的报价高了,一般全新的普货的费率都是在万分之八左右。保费=CIF货价X保险费率X110%其实很
发票金额x1.1x保险费率=保险费,这个是固定的公式不过以前我们公司出口都从来不管保费。c+f报出去就是cif价了,保费平均到每吨货物上,实在太低了,被忽略了。 欢迎来到阿里

一批货物由上海出口至某国港口CIF价格30000
817x467 - 45KB - PNG

一批货物由上海出口至某国港口CIF价格30000
815x353 - 20KB - PNG

保险费计算我方以每打10美元CIF NEW YORK
397x181 - 14KB - JPEG

cif的价格计算
345x220 - 12KB - JPEG

某工业建设项目,需进口一批生产设备,CIF价为
380x207 - 13KB - JPEG

进出口贸易实务教程\/同济大学出版社\/张磊\/书籍
450x565 - 46KB - JPEG

第六章 商品的价格详解.ppt
1152x864 - 277KB - PNG

第十五章商品的价格.ppt
1152x864 - 41KB - PNG

一批货物由上海出口至某国某港口CIF总金额为
110x110 - 2KB - JPEG

1国际贸易术语与商品价格.ppt
1152x864 - 110KB - PNG

贸易术语与商品价格汇编.ppt
960x720 - 83KB - JPEG

贸易术语及价格核算(七).ppt
960x720 - 44KB - JPEG

贸易术语与价格核算讲解.ppt
1152x864 - 47KB - PNG

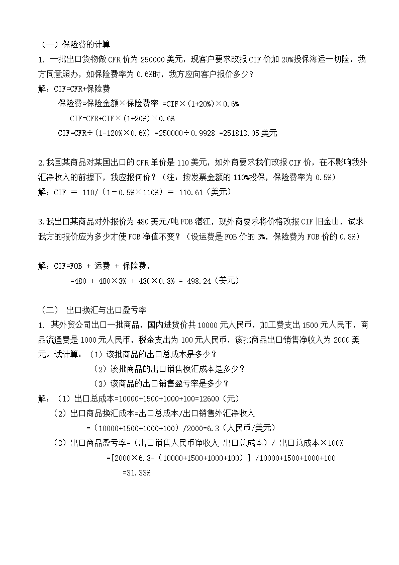
进出口贸易实务计算题()摘要.doc
794x1123 - 41KB - PNG

第七章国际贸易合同的价格条款420摘要.ppt
1152x864 - 203KB - PNG