11月28日下午,北京国税局与阿里云签署了战略合作协议。根据协议,双方将携手促进云 11月28日,腾讯金融云与杭州银行签订了战略合作协议。在
并优先选择公司及旗下子公司作为硬件提供商与集成服务商。此前,公司已经与京东、腾讯等巨头展开了合作,此次与阿里签署战略合作协议,进一步
阿里健康有限公司达成战略合作协议,共建“阿里健康西安高新互联网医院”,“医学人工智能实验室”等互联网+医疗项目。上述利好消息导致机构
7月6日,海南省公安厅与阿里巴巴集团签署战略合作协议,在智慧警务、协同警务、便民 智慧警务正是此次海南省公安厅与阿里合作的重点内容。
“互联网+”战略合作协议 李万文go|2016-12-05 |举报 专业文档 专业文档是百度文库认证用户/机构上传的专业性文档,文库VIP用户或购买专业文档下载特权礼包的其他会员用
利群股份发布公告称,因公司正在筹划重大事项,拟签订战略合作协议,对公司零售业务体系及供应链运营管理可能产生较大影响。鉴于该事项存在重
称公司正在筹划重大事项,拟签订重大战略合作协议。并预计停牌时间为10个交易日。 王填对与阿里和腾讯合作的区别给出了自己的看法。“我
团。在云南省人民政府与阿里巴巴集团签订战略合作框架协议之际,双方共同主办了这次 据阿里旅行总经理李少华介绍,云南旅游在阿里旅行平台上优势十分明显,从目的地旅游
阿里健康与支付宝签订战略合作协议 去下载 下载需先安装客户端 {clientText} 客户端特权: 3倍流畅播放 免费蓝光 极速下载 {title} 当前播放至 {time} 扫一扫手机继续看 iPhone客
*称公司正在筹划重大事项,拟签订重大战略合作协议。并预计停牌时间为10个交易日。 王填对与阿里和腾讯合作的区别给出了自己的看法。“我感觉阿里的新零售是个苹果系

以互联网+的名义:腾讯阿里巴巴圈地政府公共服
550x241 - 110KB - JPEG

混改在即:联通与阿里签署战略协议 BAT全部入
800x532 - 67KB - JPEG

利群停牌拟签订战略合作协议 选腾讯还是阿里
500x409 - 25KB - JPEG
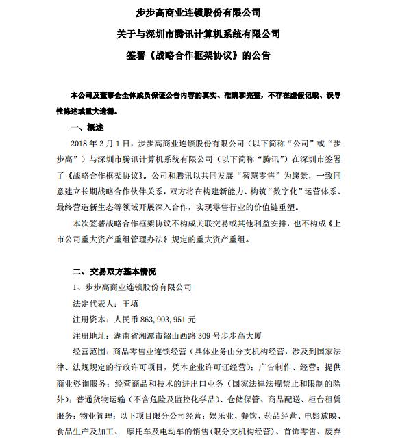
腾讯步步高达成战略合作 与阿里新零售车轮战
581x646 - 62KB - JPEG
重磅!中国网安与阿里云签署战略合作协议 双方
1280x800 - 117KB - JPEG
绿盟科技表示与腾讯、阿里均签有战略合作协议
415x306 - 68KB - JPEG

了么和阿里巴巴、蚂蚁金服结为战略合作协议,
500x275 - 13KB - JPEG

超越所见 质在创新 真采光底盘亮相欧普2019
640x426 - 52KB - JPEG
重磅!中国网安与阿里云签署战略合作协议 双方
200x200 - 12KB - JPEG

马云不好过?刚和腾讯唯品会合作,京东又要在二
653x395 - 31KB - JPEG
阿里破3600亿美元超腾讯,和晶科技联合阿里云
640x525 - 48KB - JPEG

和谐汽车与阿里汽车宣布全面战略合作_汽车_
640x422 - 32KB - JPEG

东吴纺服:腾讯系入股海澜 线下服装龙头稀缺性
550x261 - 34KB - JPEG

君学中国与阿里钉钉、蚂蚁金服分别达成战略合
502x588 - 27KB - JPEG

开启智能警务新时代 宁波公安与腾讯、阿里达
680x454 - 38KB - JPEG