日前,市委、市政府《德州市乡村振兴战略规划(2018-2022年)》正式印发出台。《德州市乡村振兴战略规划(2018-2022年)》按照产业兴旺、生态宜居
《德州市乡村振兴战略规划(2018-2022年)》按照产业兴旺、生态宜居、乡风文明、治理有效、生活富裕的总要求和我市在乡村振兴齐鲁样板中率先
近日,山东省委、省政府印发《山东省乡村振兴战略规划(2018-2022年)》和《山东省推动乡村产业振兴工作方案》《山东省推动乡村人才振兴工作方
海南省委七届五次全会31日通过《海南省乡村振兴战略规划(2018-2022年)》,将通过建设国家热带现代化农业基地、国家热带农业科学中心和“五基
近日,山东省委、省政府印发《山东省乡村振兴战略规划(2018-2022年)》和《山东省推动乡村产业振兴工作方案》《山东省推动乡村人才振兴工作方
13日,市委、市政府印发《烟台市乡村振兴战略规划(2018—2022年)》和5个工作方案,按照产业兴旺、生态宜居、乡风文明、治理有效、生活富裕的总
大众网枣庄11月27日讯(记者孟令洋)近日,枣庄市住房和城乡建设局印发了《枣庄市住建系统贯彻落实枣庄市乡村振兴战略规划(2018-2022年)工作细
德州新闻网讯(记者徐卓)5月31日,《平原县乡村振兴战略规划 (2018-2022年)》编制推进会议召开,县委副书记孙丰勇,县人大常委会副主任张友国,县
山东省人民政府关于贯彻落实中央决策部署实施乡村振兴战略的意见》,特编制山东省乡村振兴战略规划。规划基期为2017年,规划期限为 2018-2022年,远景谋划到2050年。 本

《德州市乡村振兴战略规划(2018-2022年)》正
639x268 - 39KB - JPEG

《德州市乡村振兴战略规划(2018-2022年)》正
654x339 - 24KB - JPEG

《德州市乡村振兴战略规划(2018-2022年)》正
850x332 - 51KB - JPEG

《德州市乡村振兴战略规划》正式印发实施
640x427 - 87KB - JPEG

动能转换重大工程实施规划》(2018-2022年)正
562x750 - 28KB - JPEG

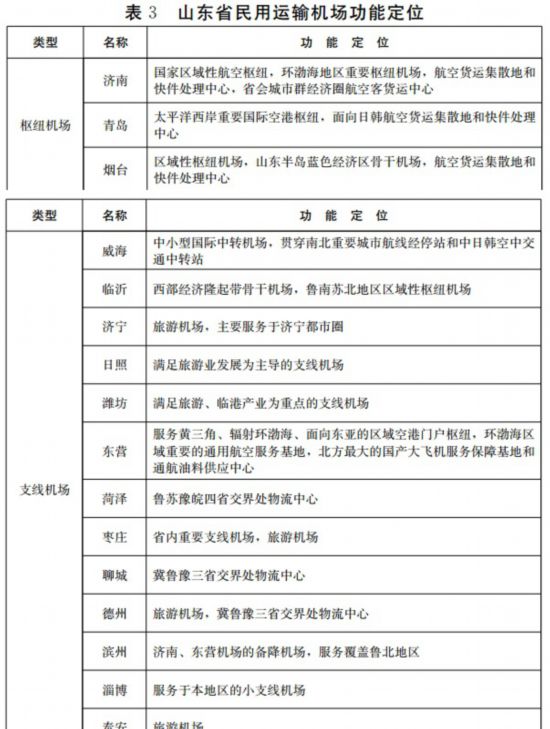
《山东省民用机场布局规划》发布 德州通用机
1080x786 - 92KB - JPEG

山东运输机场2035年将达16个 新建德州、滨州
550x729 - 70KB - JPEG

山东省民用机场布局规划公布 到2035年德州将
600x472 - 62KB - JPEG

到2022年德州粮食产业经济总产值或将超500亿
700x453 - 75KB - JPEG

德州移动公司2018年ICT合作伙伴大会胜利召开
926x590 - 41KB - JPEG

北京携手张家口获得2022年冬奥会举办权-首页
587x432 - 30KB - JPEG

重磅!到2022年德州城市大变样!城镇化率超60%
1024x680 - 227KB - JPEG

重磅!到2022年德州城市大变样!城镇化率超60%
1024x680 - 86KB - JPEG

里皮或与国足续约至2022年 德州晚报-htmlmai
410x255 - 13KB - JPEG

2022年冬奥会举办城市选举流程 德州晚报-htm
374x577 - 40KB - JPEG