双号日期。单号日期车牌尾号为单号的车通行 保定 车辆限行区域为市区东二环、三丰路、西二环、北二环(含以上道路)以内区域,按“单日单号车通行,双日双号车通行”原则
已经不限号了 只有特别时期 比如污染严重的时候才会有 等通知就行
简介:2013年11月11日,据保定市环保局宣传处相关负责人介绍,在保定市大气污染防治工作调度会(以下简称调度会)上
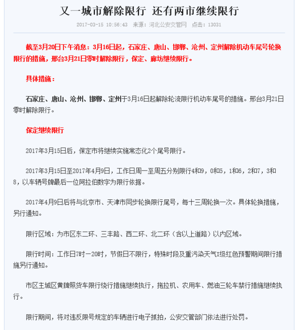
保定开始车辆单双号限.保定机动车限行首日直击:不听劝阻罚100元2014-02-25 09:14来 限行区域为该市市区东二环、三丰路、西二环、北二环(含以上道路)以内区域,限行时间
保定本地宝保定交通频道提供保定明天限什么号(每日更新)有关的信息,保定近日限什么 限行区域:为市区东二环、三丰路、西二环、北二环(含以
法制晚报讯(记者温如军)今日是保定市单双号限行演练首日,《法制晚报》记者在现场注意到,在限行区域入口东风路和东二环交汇处,从上午7点到8点
保定今天限什么号 我有更好的答案 2015-12-01 最佳答案 自11月30日起保定市区范围内东二环以西、北二环以南、三丰路以北、西二环以东(含以上道路)。周一限尾号(最后
保定1月3号限行车牌尾号是双号的车辆,以车牌最后一个阿拉伯数字为准,如车牌尾号是 限行区域为市区东二环、三丰路、西二环、北二环(含以上道路)以内区域。 单双号限行
保定今天汽车限什么号 i35030491 LV6 2014-11-16 满意答案 红色安菲路 LV11 2014 8双号的车辆通行)。(二)限行区域:东二环、三丰路、西二环、北二环(含以上道路)以内区
自11月4日起,每天7时至20时,保定市区东二环、三丰路、西二环、北二环(含以上道路) 双号限行措施。单日单号车通行,限行尾号为双号的车辆;双日双号车通行,限行尾号为单

2014年11月11月保定限什么号_百度知道
554x243 - 10KB - PNG

保定明天限什么号_360问答
600x619 - 281KB - PNG

保定明天限什么号_360问答
600x383 - 136KB - PNG

保定市星期三限什么号
600x664 - 187KB - PNG

今天保定市限什号
600x411 - 49KB - PNG

保定明天限什么号
600x384 - 238KB - PNG

6.28保定土拍:030号双竞双限地块今日再拍
660x859 - 159KB - JPEG

今天上班,局地有雪,还有记得看看限什么号!
944x1150 - 146KB - JPEG

2019保定限单双号的同时尾数那个还限制吗?
500x331 - 127KB - JPEG

保定限单双号 试水两天 不罚款不扣分以劝返
400x291 - 21KB - JPEG

2019保定限单双号的同时尾数那个还限制吗?
600x400 - 61KB - JPEG
网传 限购房 红头文件 保定市政府辟谣:假的,别
300x594 - 49KB - JPEG
hē死!425家房企嘉兴抢地 保定出台十年限售 -
640x518 - 39KB - JPEG
hē死!425家房企嘉兴抢地 保定出台十年限售 -
640x509 - 49KB - JPEG

宝妈们还在等什么,限时间包邮_保定妈妈圈 - 妈
640x480 - 26KB - JPEG