2019中冠联赛规程:4-11月进行,分大区赛和总决
550x281 - 12KB - JPEG

2019中冠联赛规程调整:赛期延.
530x282 - 14KB - JPEG

对于新赛季2019中冠联赛的解读
974x974 - 46KB - JPEG
2019中冠规程调整:赛期延长+赛制调整 俱乐部
640x427 - 38KB - JPEG

2019中冠规程调整:赛期延长赛制调整 俱乐部要
576x384 - 35KB - JPEG

2019中冠规程发布,更长赛期更高门槛?
953x668 - 63KB - JPEG

2019中冠规程发布,更长赛期更高门槛?
898x488 - 42KB - JPEG
2019中冠规程调整:赛期延长+赛制调整 俱乐部
640x545 - 57KB - JPEG

2019中冠联赛分析报告汇总
720x1280 - 114KB - JPEG

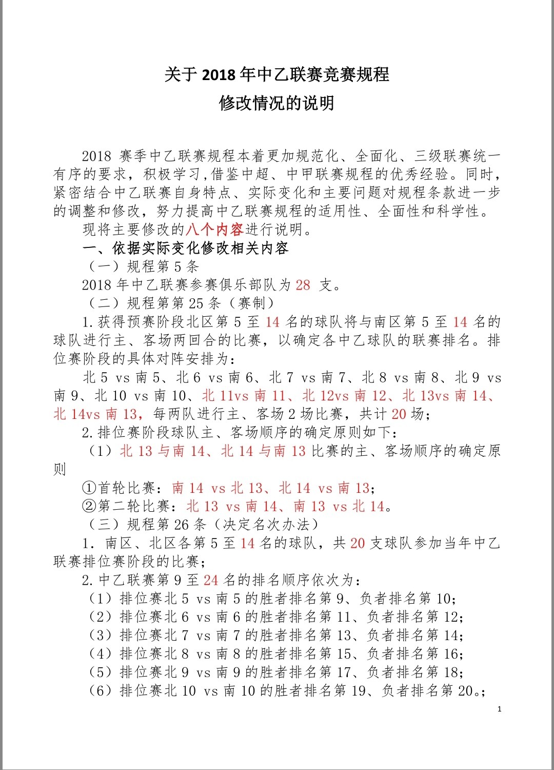
2018中乙联赛竞赛规程出炉!
1080x1500 - 329KB - JPEG

乙成功!成都兴城主场6球大胜拉萨城投 中冠4强
640x545 - 50KB - JPEG

2019中冠规程调整:赛期延长赛制调整 俱乐部要
576x491 - 50KB - JPEG

2018中乙规程发布将有与中甲附加赛 2019赛季
650x819 - 97KB - JPEG
响应足协号召!中冠球队武汉尚文更名中性队名
500x295 - 33KB - JPEG

中冠颁奖礼 | 曹添堡获金靴、殷铁生荣膺最佳教
1080x810 - 162KB - JPEG
北京时间11月21日,中国足协官方发布公告,对2019中冠联赛规程进行调整,中冠赛期将延长至8个月,各俱乐部可自行选择参加赛会制或周末主客场制,总决赛将为分区主客场单循
【中国足协】《2019赛季中冠联赛规程》调整说明 中国足球俱乐部 2018-11-22 国足中国足协 声明:该文观点仅代表作者本人,搜狐号系信息发布平台,搜狐仅提供信息存储空间
北京时间11月21日讯中国足协发布了《2019年中冠联赛规程》,对2019年中冠联赛的竞赛办法和比赛时间都做出了重大调整。 今年年初,足协发布公告,将“中国足球协会业余联
中国足协官方发布公告,对2019中冠联赛规程进行调整,中冠赛期将延长至8个月,各俱乐部可自行选择参加赛会制或周末主客场制,总决赛将为分区主客场单循环赛制加名次排位赛
直播吧11月21日讯中国足协发布了《2019年中冠联赛规程》,对2019年中冠联赛的竞赛办法和比赛时间都做出了重大调整。今年年初,足协发布公告,
北京时间11月21日,中国足协官方发布公告,对2019中冠联赛规程进行调整,中冠赛期将延长至8个月,各俱乐部可自行选择参加赛会制或周末主客场制,
人民网北京11月21日电(欧兴荣)中国足协官网发布关于《2019年中冠联赛规程》调整的说明,《2019中冠联赛规程》的条文相较于《2018中冠联赛规程
中冠联赛组委会经研究决定增补3支符合中冠规程要求的俱乐部(鄂温克雄鹰、厦门真豪、延边海兰江),共计54家俱乐部参加2019年中冠联赛大区赛。中
北京时间11月21日,中国足协官方发布公告,对2019中冠联赛规程进行调整,中冠赛期将延长至8个月,各俱乐部可自行选择参加赛会制或周末主客场制,