
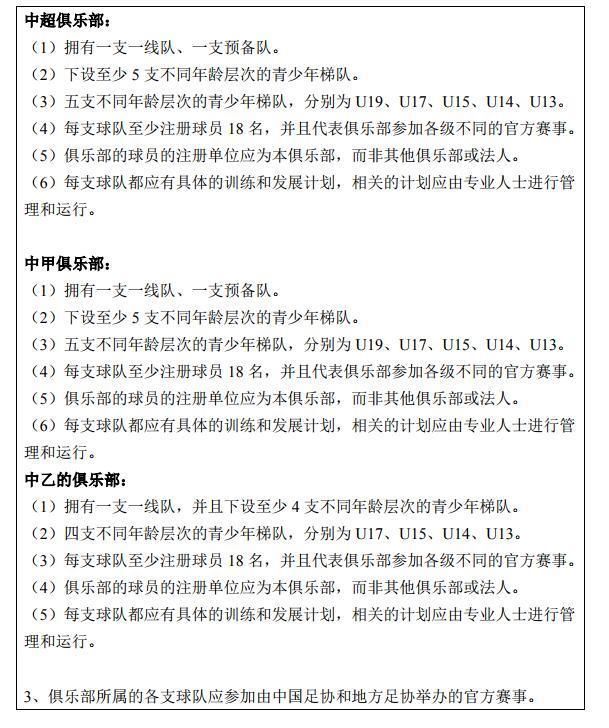
足协公布联赛准入规程:中超中甲设5支梯队,青
609x728 - 88KB - JPEG

2012中甲联赛官方秩序册 16强信息竞赛规程(图
600x430 - 86KB - JPEG

2012中甲联赛官方秩序册 16强信息竞赛规程(图
441x600 - 87KB - JPEG

中超准入俱乐部须拥有一支女足,年投入不低于
678x433 - 456KB - PNG

2012中甲联赛官方秩序册 16强信息竞赛规程(图
438x600 - 78KB - JPEG

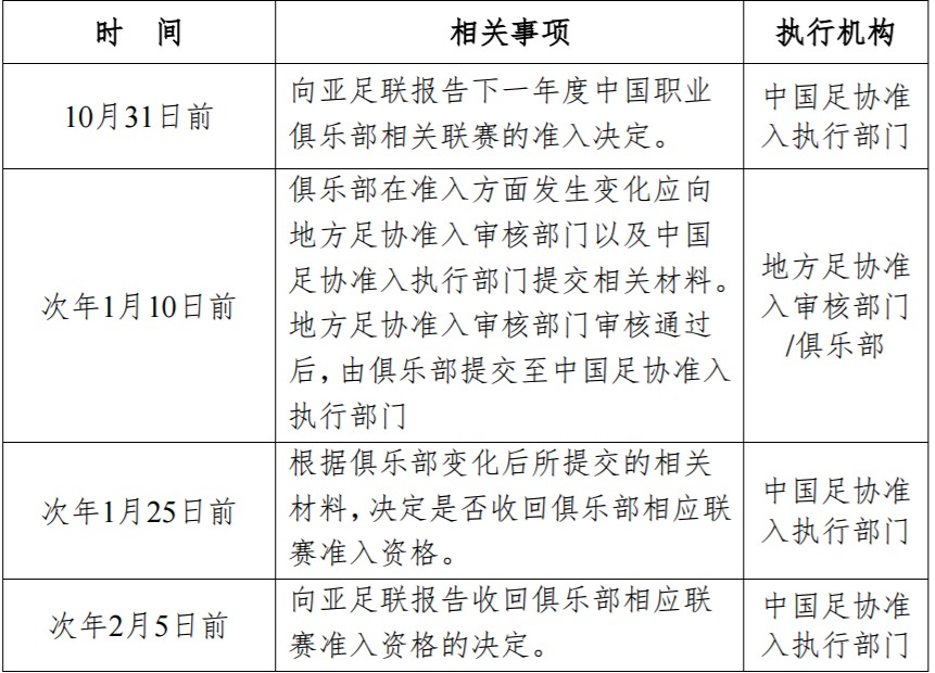
中国足协将对中超中甲联赛部分相关规程内容进
600x1243 - 163KB - JPEG

足协印发俱乐部准入规程:中超中甲至少5支梯队
640x401 - 54KB - JPEG

梅州主场未达标暂未被准入中甲 南京钱宝或递
550x779 - 75KB - JPEG

梅州主场未达标暂未被准入中甲 南京钱宝或递
550x779 - 65KB - JPEG

中国足协将对中超中甲联赛部分相关规程内容进
495x402 - 22KB - JPEG

2017新起点--解读中甲精英梯队联赛规程 - 懂球
720x1280 - 415KB - JPEG

2012中甲联赛官方秩序册 16强信息竞赛规程(图
439x600 - 88KB - JPEG

中国足协将对中超中甲联赛部分相关规程内容.
329x270 - 20KB - JPEG

足协文件|关于2019赛季中超、中甲联赛准入工
640x905 - 45KB - JPEG

官方:足协公布2018版职业队准入规程,中超中甲
861x620 - 140KB - JPEG
中甲规程中甲第5名:北京北体大足球俱乐部中乙第1名:四川隆发足球俱乐部中乙第2名:南 10、延边富德足球俱乐部(因欠税未获当地足协资格准入,或退出中甲联赛) 11、上海申鑫
《关于2019赛季中超、中甲联赛准入工作的通知》。据悉,这是中国足协首次在上一年度联赛未结束时便开始准入工作,此次审查也将首次执行最新制定的准入标准。全文如下:
专家课堂今年的中超、中甲联赛准入规程方面,”晶晶则是男孩子性格,熟悉球性,贯穿所有运动体系,黄镇雄教练说道:“平时训练,现在她凭着坚持不懈地提升自身能力而成为队中
中国足球协会公布达到甲级联赛准入标准并获得2019赛季中甲联赛准入资格的俱乐部名单,以及达到乙级联赛准入标准并获得2019赛季中乙联赛准入
《中国足球协会职业俱乐部准入规程》的规定,经俱乐部申请、各地方会员协会初审及批准、中国足球协会书面材料审查及实地检查等程序,现将达到
中国足协于昨日对达到中甲准入标准并获得2019赛季中甲联赛准入资格的俱乐部进行了公示,总共有12家俱乐部榜上有名,这其中就包括此前陷入欠薪
中甲和中乙联赛准入资格的俱乐部名单。按照《中国足球协会职业俱乐部准入规程》的 获得准入资格;11家俱乐部获得2019赛季中甲联赛准入资格
各地方会员协会初审及批准、中国足球协会书面材料审查及实地检查等程序,现将达到中国足球协会甲级联赛准入标准并获得2019赛季中甲联赛准入
各地方会员协会初审及批准、中国足球协会书面材料审查及实地检查等程序,现将达到中国足球协会甲级联赛准入标准并获得2019赛季中甲联赛准入
中甲和中乙联赛准入资格的俱乐部名单。按照《中国足球协会职业俱乐部准入规程》的 获得准入资格;11家俱乐部获得2019赛季中甲联赛准入资格