创业板公司管理部要求公司补充说明员工持股计划受让价格的确定依据及其合理性,并结合截至目前的回购股份均价、预计确认的股份支付费用、近
证券时报记者臧晓松回购均价18.3元/股,以1元/股的价格“卖”给员工,中来股份3月25日披露的员工持股计划草案堪称“阔气”。在此次持股计划中,
员工认购股份锁定到期之前,如果即将面临解禁时,公司股价仍相较平均成交价折价较高 不过,市场中也并非所有推出员工持股计划的公司都值得关注。尽管同为员工持股计划,
上市公司回购等方式,主要是现有存量股份之间的重新配置,占全部实施持股计划家数的84.39%,而仅有32家公司涉及非公开发行,通过发行增量股票解
上市公司回购等方式,主要是现有存量股份之间的重新配置,占全部实施持股计划家数的84.39%,而仅有32家公司涉及非公开发行,通过发行增量股票解
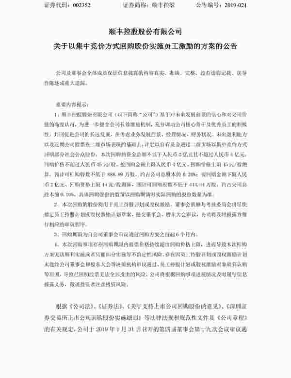
最近一段时期,部分上市公司认为其股价被低估,提出回购股票和控股股东提出增持流通股票的意向,这一方面反映了管理层和大股东对公司内在价值的肯定,增持和回购有利于向市场传递公司内在价值的信号;另一方面,增持和回购也是市场内在稳定机制的重要组成部分,客观上起到稳定市场、恢复投资者信心的作用。 上市公司回购股份,可以提升每股收益水平和股票价值,直接起到稳定股价的作用。如果能买到上市公司回购的股票,利润也不少.因为回购股票也起到拉升股价的作用.
要求公司股票上市前要回购内部职工股)。因而,一种员工持股计划新模式,设立投资性有限责任公司认购和管理员工持有的股份(权),便应运而生了。这里,需要说明的是,之所以称
本次回购方案存在未能获得股东大会审议通过、回购期限内股票价格持续超出回 购价格上限、回购专户有效期届满未能将回购股份过户至员工持股计划等风险,而导 致本次回
对于员工持股计划的股票来源,指导意见列出了五种渠道,包括:上市公司回购本公司股票 期限为员工持股计划的存续期间(如朗姿股份);而另有一些上市公司则未明确股东借款的

佰利联拟12亿元回购公司股份 用于员工持股计
578x276 - 17KB - PNG
金花股份延期实施股份回购及员工持股计划-搜
578x276 - 5KB - PNG

政策支持上市券商回购股份用于员工持股计划
600x333 - 38KB - JPEG

顺丰控股拟斥资超2亿回购股份,用于员工持股计
2048x2649 - 776KB - JPEG

佰利联拟回购不超4.92%股份用作员工持股计划
578x276 - 17KB - PNG

顺丰斥资近4亿元回购股份,用于员工持股计划或
500x328 - 13KB - JPEG
回购股份可用于员工持股计划
338x200 - 77KB - PNG

顺丰控股拟斥资超2亿回购股份 用于员工持股计
600x778 - 19KB - JPEG

锦州港将花不超6000万元回购公司股份 用于员工持股计划
1600x907 - 221KB - JPEG

顺丰控股拟斥资超2亿回购股份 用于员工持股计划
2480x3217 - 1115KB - JPEG
广誉远启动回购公司股份 将用于员工持股计划
639x416 - 45KB - JPEG

富安娜回购股份员工持股计划双管齐下-金投快
578x276 - 9KB - PNG

斯莱克:拟7500万元回购股份 划转至员工持股计
578x276 - 17KB - PNG
顺丰控股:拟2亿-4亿元回购股份,用于员工持股计
641x401 - 33KB - JPEG

顺丰控股拟斥资超2亿回购股份 用于员工持股计
600x778 - 23KB - JPEG