营业收入快速增长,拥有自主研发、国际领先技术,同行业竞争中处于相对优势地位的尚未在境外上市红筹企业,申请在科创板上市的,市值及财务指标
设立科创板并试点注册制是提升服务科技创新企业能力,增强市场包容性,强化市场功能的一项资本市场重大改革举措。通过发行、交易、退市、投资
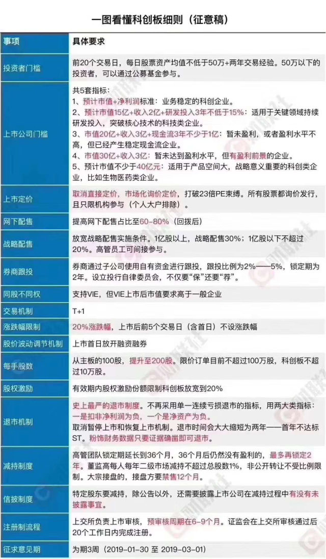
《注册管理办法》描述明确了哪些企业可上科创板。管理办法明确,发行人申请首次公开发行股票并在科创板上市,应当符合科创板定位,面向世界科
新型股市词汇,科创是指具有科技创新性的企业,科创板指的是不同于其他传统企业的靠科技创新的新型企业上市分类板块。
助力企业对接科创板。 上交所总经理蒋锋介绍了上交所设立科创板并试点注册制工作的进展情况,鼓励符合条件的科技创新企业踊跃申请到科创板上市
票发行上市审核规则(征求意见稿)要求,发行人申请股票首次发行上市的,应当符合《上海证券交易所科创板股票上市规则》规定的上市条件。 发行
在陕西省推出的30家企业名单中,西部超导、铂力特或将在陕西省企业中率先申请科创板上市。资料显示,上述两家企业均具备军民融合背景,主要业
营业收入快速增长,拥有自主研发、国际领先技术,同行业竞争中处于相对优势地位的尚未在境外上市红筹企业,申请在科创板上市的,市值及财务指标应当至少符合下列标准之一
对科创板挂牌上市的条件作出了具体规定,除了需要符合一般上市公司应该具备的条件外,需要满足科创板特有的条件如下: 发行人申请在本所科创板上市,市值及财务指标应当至
营业收入快速增长,拥有自主研发、国际领先技术,同行业竞争中处于相对优势地位的尚未在境外上市红筹企业,申请在科创板上市的,市值及财务指标应当至少符合下列标准之一

券商递交科创版上市申请 上交所科创板上市条件
500x206 - 99KB - PNG
科创板上市条件、流程及申报指南!
1080x605 - 51KB - JPEG

科创板上市条件、流程及申报完整指南
541x300 - 31KB - JPEG

【上交所公布科创板首次公开发行股票上市条件
648x394 - 475KB - PNG

科创板将率先试点注册制,科创板上市条件有哪
491x319 - 28KB - JPEG

杭州上市科创板有哪些条件和费用
500x313 - 91KB - JPEG
【科创板IPO申请全流程】企业最快3月可报!1
640x1097 - 170KB - JPEG

上交所总经理:鼓励符合条件的科创企业踊跃申
600x382 - 42KB - JPEG

科创板上市条件和要求:六个是否和六个不要(最
500x333 - 53KB - JPEG

科创板接受上市申请 首批11家明确公告拟申请
635x323 - 34KB - JPEG

科创板首次公开发行上市条件及与主板、中小板
640x339 - 36KB - JPEG

科创板上市条件以及投资机遇
360x496 - 217KB - PNG

又一地方政府征集企业科创板上市候选名单!两
640x360 - 58KB - JPEG

152问直击企业上市条件!科创板问询重财务和核
1024x683 - 754KB - JPEG

科创板入围企业名单公布,体现上市条件高包容
400x265 - 23KB - JPEG