
人民日报:电子游戏分级制度可以有
538x334 - 82KB - PNG

美国的游戏分级制度
503x620 - 103KB - JPEG

游戏分级将遭遇何种阻碍?遏止盗版是首要任务
500x344 - 41KB - JPEG

游戏强国分级制一览 中国分级路在何方
331x389 - 44KB - JPEG

游戏分级设置
500x375 - 45KB - JPEG

中国终于开始游戏分级?网游暴力指数报告简文
407x297 - 37KB - JPEG

美国家长呼吁立法 海外游戏分级也并非万能
500x672 - 63KB - JPEG

中国游戏分级路在何方 分级能否推动产业发展
540x665 - 88KB - JPEG

中国游戏分级路在何方?玩家跪求正面高清无码
530x255 - 14KB - JPEG

中国游戏分级制度的陷入无尽的困境
400x272 - 30KB - JPEG

日本游戏分级制度CERO
650x431 - 89KB - JPEG

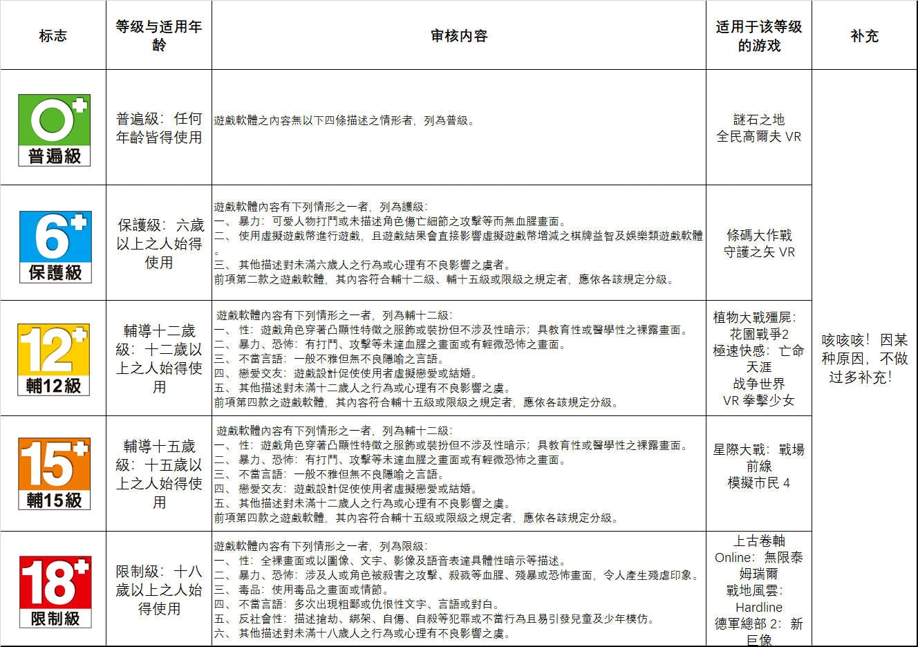
世界各地游戏分级制度盘点
1328x936 - 569KB - JPEG

《暗黑3》通过韩审批 暴雪和游戏分级的博弈
421x411 - 48KB - JPEG
游戏分级制度:负责任的妥协,抑或体面的伪装 -
640x360 - 38KB - JPEG

无聊翻了一下《模拟人生4》的游戏分级 - 模拟
856x600 - 84KB - PNG