
《自考教材0321 00321中国文化概论2015年版
800x800 - 53KB - JPEG

233网校自学考试网
559x586 - 69KB - JPEG

00321中国文化概论自考复习资料P41.docx
794x1123 - 85KB - PNG

中国文化概论自考重点 中国文化概论(自考).do
993x1404 - 106KB - PNG

中国文化概论自考 中国文化概论自考理论.doc
993x1404 - 102KB - PNG

00321中国文化概论自考复习研讨.doc
993x1404 - 123KB - PNG

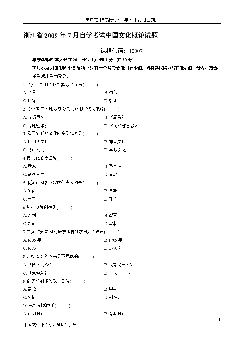
浙江省自学考试-中国文化概论历年真题.doc
993x1404 - 73KB - PNG

《中国文化概论自学考试指导与题解-陈启龙-知
800x1130 - 41KB - PNG

通 过关宝典 00321 0321 中国文化概论 自考小
800x800 - 99KB - JPEG

自考本科0321 00321中国文化概论自考教材 王
590x850 - 90KB - JPEG

2015年1月中国文化概论自考试题.doc
993x1404 - 95KB - PNG

中国文化概论自学考试试题(2006-2012)
993x1404 - 70KB - PNG

自考 中国文化概论 朱亚平 精讲班 第四章中国传
800x1131 - 417KB - PNG

中国文化概论自考通辅导考纲解读课程代码
270x270 - 14KB - JPEG

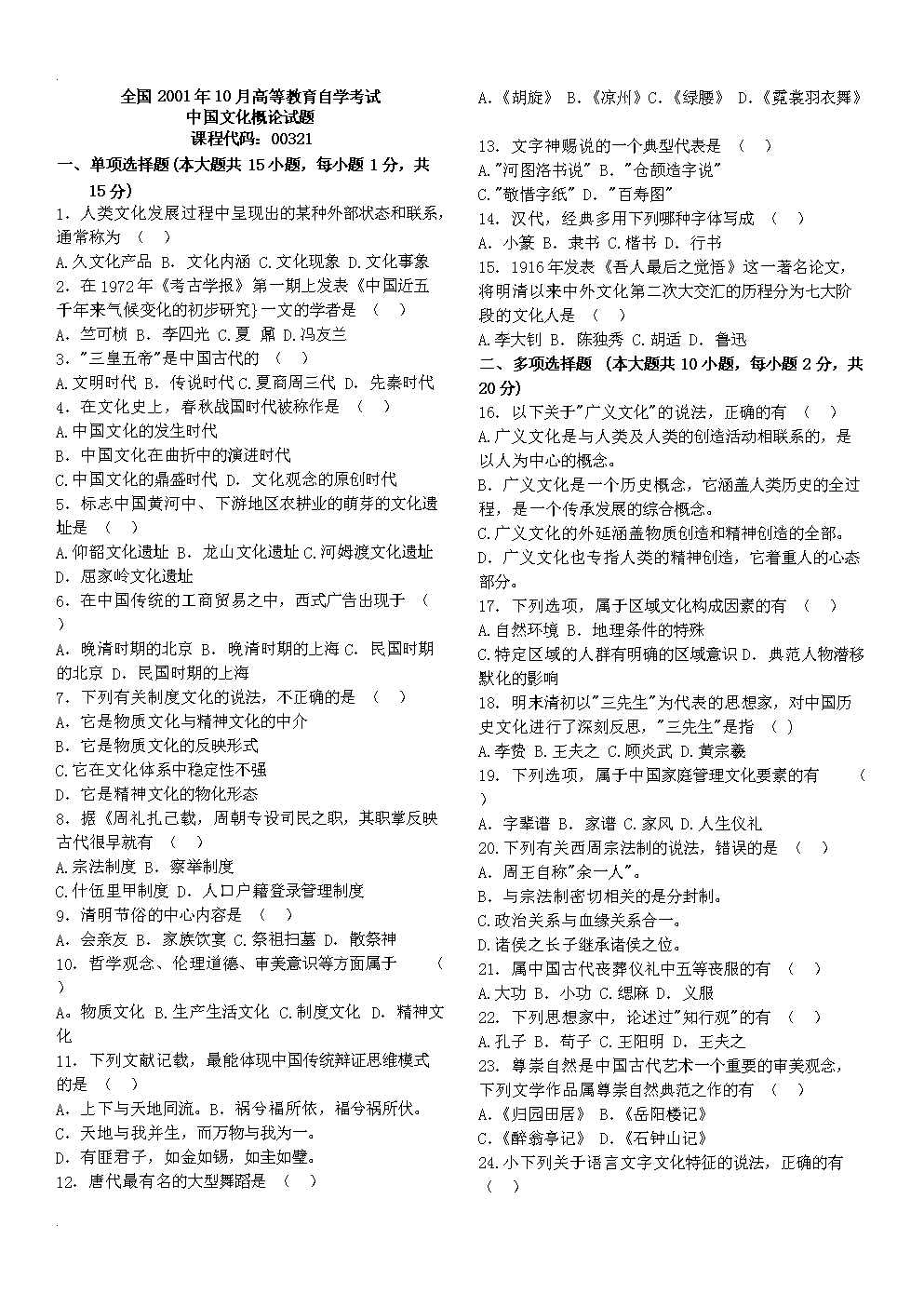
《00321中国文化概论》自考本科历年2001-20
993x1404 - 123KB - PNG