
显示译码器设计的步骤、技巧及案例分析
275x389 - 15KB - JPEG
七段显示器的装置
711x321 - 15KB - PNG

大尺寸7段译码显示器 - 奥托尼克斯Autonics - 九
350x350 - 11KB - JPEG

七段显示器的装置 - 测试仪表 - 技术资料==ww
438x278 - 58KB - PNG

多位七段LED数码显示器结构
563x416 - 147KB - JPEG

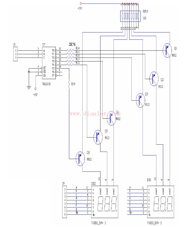
7段LED显示器的驱动电路图-电子电路图,电子
548x248 - 68KB - JPEG

4543B七段液晶显示屏驱动器
685x592 - 85KB - JPEG

七段显示器的装置 - 测试仪表 - 技术资料==ww
434x330 - 12KB - PNG

段数码管显示器接法-七段数码管显示器的连接
3672x3104 - 3392KB - JPEG

0.3英寸 led数码管显示器 四位数码管 七段数码
600x910 - 78KB - JPEG

直接将获得的读数显示在一个七段LED显示器
580x440 - 41KB - JPEG

七段LED显示的原理及七段译码指令SEG简介
775x296 - 32KB - JPEG

7段显示器0剪贴画模板免费下载_svg格式_编号
420x600 - 9KB - PNG

数码管工作原理,led数码管工作原理 - LED电路
436x300 - 121KB - PNG

共阳七段显示器电路
789x935 - 70KB - JPEG