SQLServer 常见SQL函数_授客
554x347 - 64KB - JPEG

SQL查询和SQL函数1.ppt
1152x864 - 242KB - PNG

sql函数详尽说明汇总.doc
794x1123 - 49KB - PNG

第三章 SQL和Oracle SQL函数PPT_word文档在
1080x810 - 31KB - JPEG

oracle第三章 查询和SQL函数_1PPT_word文档
1080x810 - 66KB - JPEG

oracle SQL查询和SQL函数.doc
993x1404 - 48KB - PNG

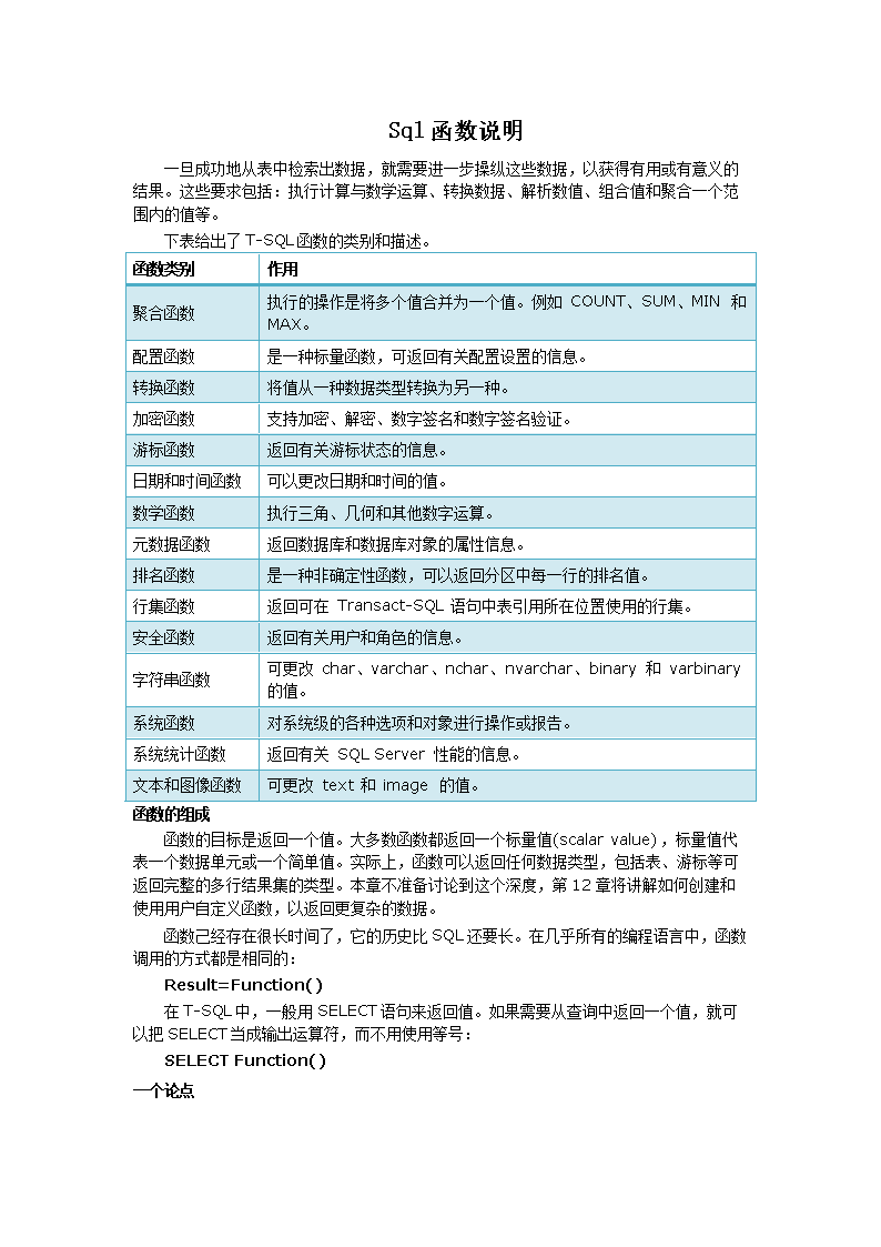
SQL 函数大全.doc
794x1123 - 27KB - PNG

第03章_SQL查询与SQL函数.pptx
960x720 - 54KB - JPEG
SQL函数的简单应用1
1080x810 - 142KB - JPEG

02 SQL 查询和 SQL 函数
1080x810 - 52KB - JPEG
SQL函数的简单应用1
1080x810 - 126KB - JPEG
SQL函数使用大全
642x815 - 73KB - JPEG
SQL函数总结
504x775 - 77KB - JPEG

sql函数全
642x584 - 60KB - JPEG

SQLSERVER函数大全.docx
794x1123 - 34KB - PNG