JavaScript 十进制转成二进制,你掌握了几种? -
500x368 - 17KB - JPEG

二进制和十进制,十进制和二进制是怎样转换的
429x384 - 11KB - JPEG

十进制数转换为二进制数
517x218 - 23KB - JPEG

无符号二进制整数如何转成十进制整数-+已解决
423x215 - 10KB - JPEG

将十进制转化为二进制得程序框图如何作?谢谢
500x468 - 18KB - JPEG

十进制怎么转为二进制
450x600 - 45KB - JPEG

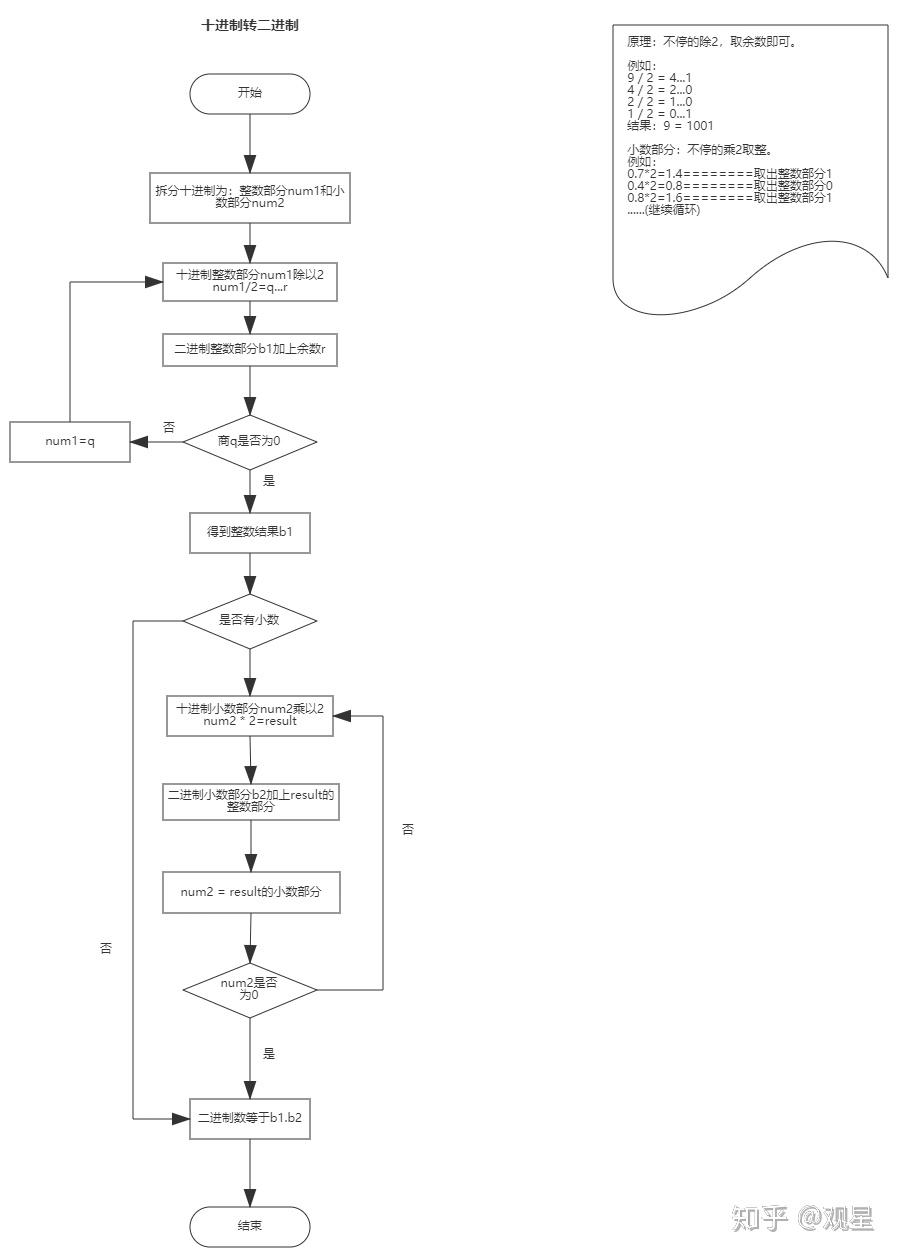
十进制转化二进制的算法流程图应该怎么写?
898x1257 - 78KB - JPEG

我用137的十进制转化为二进制是10001001。
600x450 - 38KB - JPEG

C++用栈编写十进制转化为二进制_360问答
503x621 - 43KB - PNG

如何将十进制转化为二进制?
682x985 - 31KB - JPEG

如何将十进制转化为二进制?
682x374 - 15KB - JPEG

怎么把十进制小数转化为二进制-编程语言
583x552 - 10KB - PNG

二进制1000010转化为十进制是多少?
600x375 - 45KB - PNG

十进制214.25转化为二进制,八进制十六进制 要
895x524 - 39KB - JPEG
c++数据结构 桟的问题 把十进制数转化为二进
495x404 - 42KB - PNG