
详解.vue文件解析的实现
700x459 - 67KB - PNG

vue初始化动画加载的实例
427x284 - 1KB - JPEG
vue.js初入门(三Vue实例)
640x389 - 13KB - JPEG
vue.js初入门(三Vue实例)
640x389 - 15KB - JPEG

Vue实例
550x1283 - 116KB - PNG

浅析vue-router原理
550x396 - 81KB - PNG

Vue 实现一个命令式弹窗组件功能
723x420 - 48KB - PNG
vue组件与vue实例的关系
640x375 - 32KB - JPEG

vue.js初学入门教程(1)
667x326 - 11KB - JPEG

Vue.js 实现微信公众号菜单编辑器功能(一)
342x547 - 15KB - PNG

详解.vue文件解析的实现
700x459 - 67KB - PNG

vue-router后面创建一个新的vue实例后路由失效
604x602 - 64KB - PNG

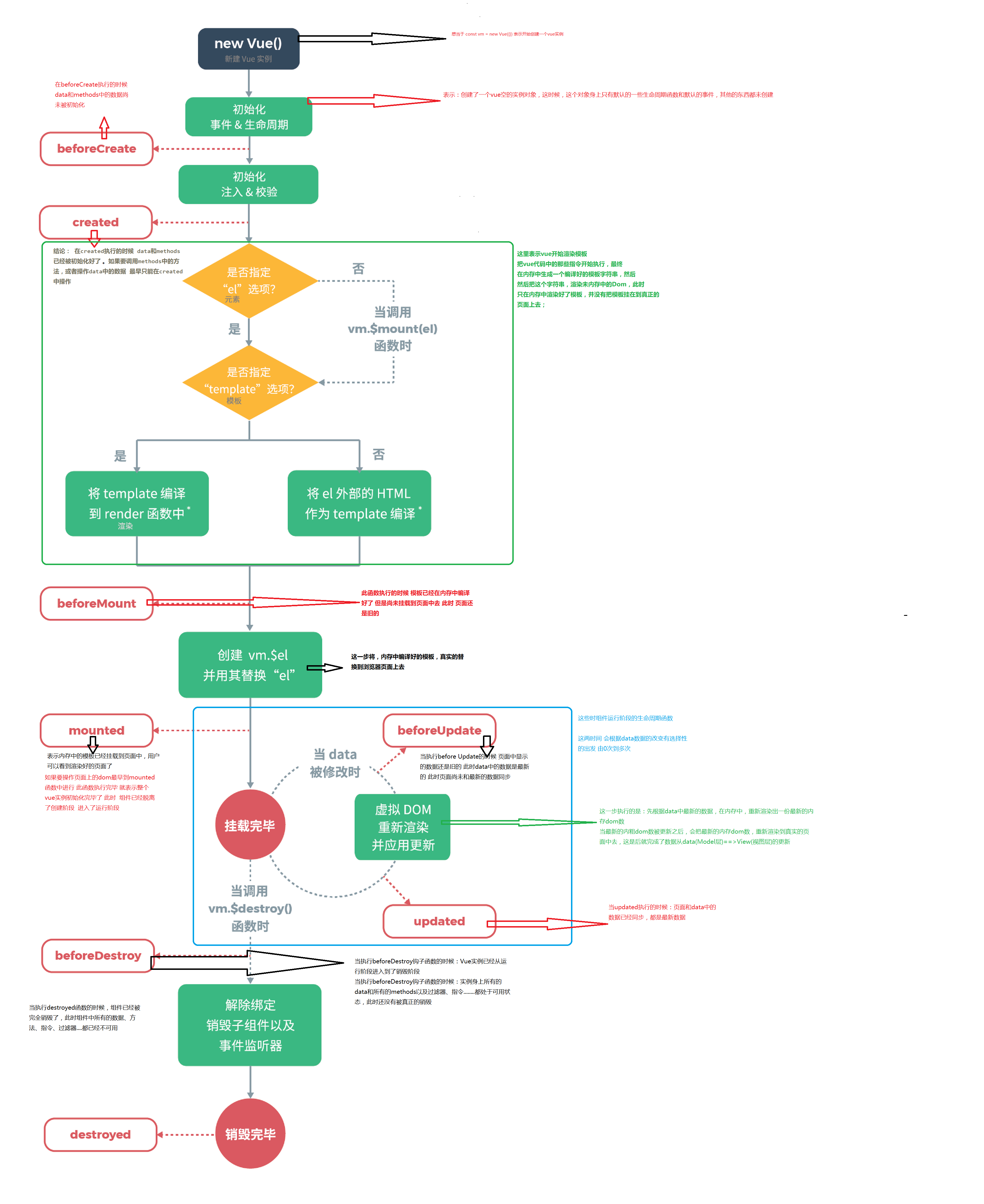
vue实例
3488x4268 - 1180KB - PNG

3.1.3 Vue 实例
2142x1216 - 55KB - JPEG

Vue实例简单方法介绍
656x339 - 27KB - JPEG