导读:就爱阅读网友为您分享以下“大一学期总结 1000字”资讯,希望对您有所帮助,的支 做好规划,争取在毕业找工作时递出的学历上没有让我丢人的成绩。在学习上,我认为还
大一下学期规划 magic乌拉圭|2017-09-27 |举报 专业文档 专业文档是百度文库认证用户/机构上传的专业性文档,文库VIP用户或购买专业文档下载特权礼包的其他会员用户可用
大一下学期学习计划 vmeabc5925|2018-06-27 |举报 专业文档 专业文档是百度文库认证用户/机构上传的专业性文档,文库VIP用户或购买专业文档下载特权礼包的其他会员用户
大一下学期规划800字 下载积分:2000 内容提示:大一下学期规划800字 文档格式:DOC| 浏览次数:757| 上传日期:2017-06-30 03:01:56| 文档星级: 该用户还上传了这些文档 关注
精品文档2016全新精品资料-全新公文范文-全程指导写作 –独家原创大一下学期总结1500字大学的生活非常的经常,这一学期你的学习生活如何呢?以下是整理的大一下学期总
大一下学期个人规划 下载积分:2000 内容提示:大一下学期个人规划 文档格式:DOC| 浏览次数:39| 上传日期:2017-06-30 03:01:30| 文档星级: 该用户还上传了这些文档 关注微信
大一下学期自我规划 大头文艺青年|2016-04-17 |举报 专业文档 专业文档是百度文库认证用户/机构上传的专业性文档,文库VIP用户或购买专业文档下载特权礼包的其他会员用户
新学期开始虽然还是早着呢,但为了在新学期更加明确自己的目标,还是早点有个打算吧,因为,有了好的打算,才有可能制订出好的计划,有了一个好的计划,才会明确自己的目标,明确了自己目标,才能使自己自觉地去努力进取。为此,我把新学期的打算和目标记录成文,以便在新的学期开始时能按以下的打算来制定出自己周密的日常学习计划。 我的打算: 一、上课认真听讲。 二、作业及时完成。 三、尊敬老师,礼貌待人。 四、争取评上三好学生。 五、团结同学,乐于助人。 六、自己的事情自己做。 七、积极参加学校各种学习竞赛。 八、继续写作练习,在《小学生网上作文》上发表更多的精品。 九、在新学期开始前制订好切实可行的学习计划。 我的目标: 德智劳体美全面提高。
制订学习计划 1、全面分析,正确认识自己。 准确找出自己的长处和短处,以便明确自己学习的特点、发展的方向,发现自己在学习中可以发挥的最佳才能。 2、结合实际,确定目标。 订计划时,不要脱离学习的实际,目标不能定得太高或过低,要依据:(1)知识、能力的实际;(2)“缺欠”的实际;(3)时间的实际;(4)教学进度的实际,确定目标,以通过自己的努力能达到为宜。 3、长计划,短安排。 要在时间上确定学习的远期目标、中期目标和近期目标。在内容上确定各门功课和各项学习活动的具体目标。学习目标可分为:(1)掌握知识目标;(2)培养能力目标;(3)掌握方法目标;(4)达到成绩(分数)目标。 长计划是指明确学习目标,确定学习的内容、专题,大致规划投入的时间;短安排是指具体的行动计划,即每周每天的具体安排和行动落实。 4、突出重点,不要平均使用力量。 所谓重点:一是指自己学习中的弱科或成绩不理想的课程或某些薄弱点;二是指知识体系中的重点内容。订计划时,一定要集中时间,集中精力保证重点。 5、计划要全面,还要与班级计划相配合。 计划里除了有学习的时间外,还要有进行社会工作、为集体服务的时间;有保证睡眠的时间
本文是品才网小编精心编辑的大一下学期规划800字,希望能帮助到你!大一下学期规划800字当度过了4年的高中生活后,我带着我的梦想来到了现在的学校。不是出于对现在的知

大一下学期规划800字
512x277 - 22KB - JPEG

学校差专业差 通过CPA+司法逆袭进入全国投行
233x214 - 41KB - PNG

班干部总结以及大一下学期规划_中华文本库
721x378 - 46KB - JPEG

09级工商管理班大一下学期规划_中华文本库
109x154 - 8KB - JPEG

留学从大一抓起!大学4年该如何规划超强攻略!
640x381 - 33KB - JPEG
留学从大一抓起!大学4年该如何规划超强攻略!
640x396 - 34KB - JPEG

留学从大一抓起!大学4年该如何规划超强攻略!
640x323 - 25KB - JPEG

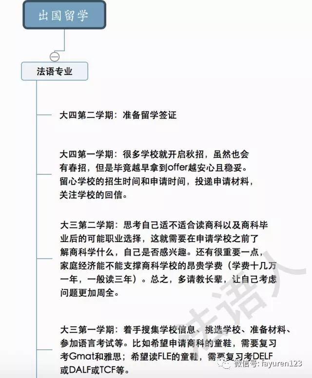
法语专业的女生要怎么规划自己的大学生活,比
640x776 - 113KB - JPEG

职业生涯规划设计书.ppt
1152x864 - 810KB - PNG

2015年职业生涯规划书(张聪聪).doc 14页
993x1404 - 434KB - PNG

2018大学生职业生涯规划书范文.docx
993x1404 - 134KB - PNG
谈谈自己大学生活最后一年的规划
640x428 - 59KB - JPEG
大学期间做好这几点,专科生完虐本科生,最后一
735x499 - 58KB - JPEG

美国本科、研究生、博士留学申请详细规划时间
640x302 - 15KB - JPEG

【一周教育之最】中小学招生安排 东天山幼儿
1024x716 - 115KB - JPEG