共享文档是百度文库用户免费上传的可与其他用户免费共享的文档,具体共享方式由上传 咨询台摆放在社区内居民活动广场、主要通道或其他人流量大的地方; 展板并列摆放在
3.宣传方式在社区银行周边小区的报箱内投递活动广告;在社区银行周边小区的电梯内、宣传栏张贴营销活动广告;通过微信宣传活动信息; 4.活动反馈与跟踪销售行动计划根据活
如题谢谢了一、注意整体性规划。不管怎么说,社区营销推广在现阶段还处于初级水平,需投入的人力、物力较大,每次推广如果都是临时抱佛脚,随兴之所至,效果一定会大打
以下是学习啦小编给大家带来的关于全国学生营养日的主题宣传活动方案,一起来看看 请各社区卫生服务中心于6月30日前将本次活动总结、照片以书面形式报XX区疾病预防
具体共享方式由上传人自由设定。只要带有以下“共享文档”标识的文档便是该类文档。了解文档类型 社区活动营销推广方案 一、活动基本情况 1 、活动名称:河北德若谷农业
社工进社区宣传活动方案 杨位满|2017-08-21 |举报 杨位满教师|总评分3.7|文档量3649 共享文档是百度文库用户免费上传的可与其他用户免费共享的文档,具体共享方式由上传
社区宣传活动方案社区宣传活动方案进社区宣传方案密云支行金融知识进社区宣传方案 销售局面正陆续拉开。虽然我产品具有确切的治疗功效,在广西已有 30年的畅销史,但是
例如:浦发滨海支行“新春社区行”系列营销宣传新股直通车财富节节高基金 活动结束时应仔细清理活动现场,恢复原状。总之,务必使每次营销宣传活动都
社区安全防盗防范宣传活动方案[管理资料] 文档格式: .doc 文档页数: 6页 文档大小: 55.0K 文档热度: 文档分类: 管理/人力资源-- 营销创新 扫扫二维码,随身浏览文档 手机或平板扫
抓住中秋节和国庆节的有利时机开展“六十年大庆——荣谐某某”社区营销活动,稳步推 3.宣传方式(1)在社区银行周边小区的报箱内投递活动广告

南粤银行肇庆分行:凝心聚力抓诚信,优化服务促
615x461 - 76KB - JPEG

2015年新年售楼中心小区销售活动方案.doc
993x1404 - 60KB - PNG
★ 新一佳阳光购物嘉年华活动宣传装饰方案_
500x296 - 39KB - JPEG

2009广州浪琴花园端午节社区活动方案策划 (2
1020x1320 - 55KB - PNG

社区银行活动方案 社区银行营销活动方案 开启
450x600 - 216KB - JPEG

青岛百合花园楼盘地产项目销售中心父亲节亲情
1361x875 - 162KB - PNG

烟台银行走进社区 积极开展户外营销活动
550x403 - 71KB - JPEG

铁路资讯微发布:近日,呼和浩特东站营销人员走
440x325 - 59KB - JPEG

建行天津和平支行开展电子银行营销推介活动_
600x450 - 94KB - JPEG

零售促销活动方案规划案例解析 _营销企划_联
505x370 - 58KB - JPEG

元旦圣诞活动推广宣传综合方案新闻论坛营销发
600x598 - 76KB - JPEG

民泰银行新年活动宣传设计图__海报设计_广告
455x1024 - 570KB - JPEG

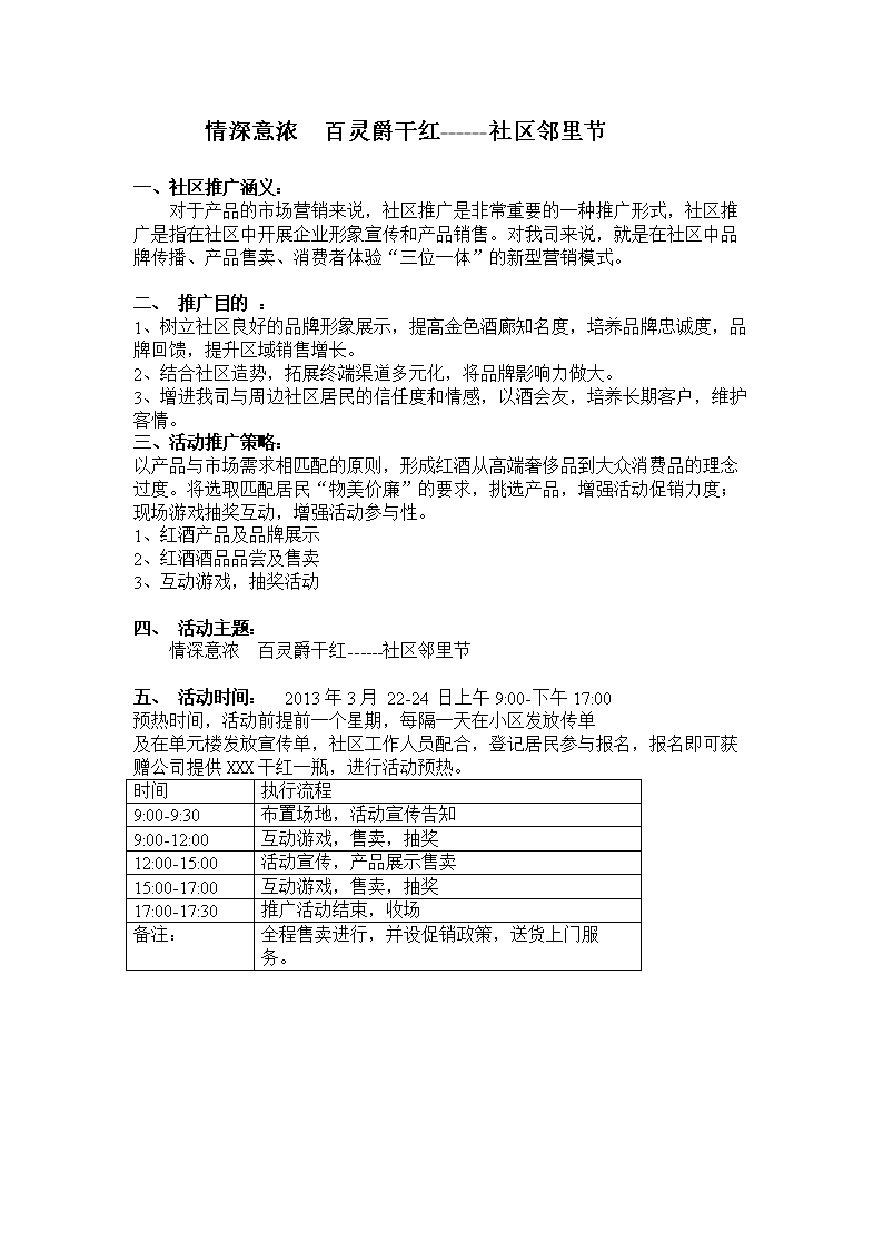
2015社区邻里节活动方案.doc
794x1123 - 43KB - PNG

社区网络春晚大篷车进社区活动在百步亭启动
620x406 - 25KB - JPEG

杭州口腔医院社区宣传活动策划方案 - 素材公社
240x180 - 10KB - JPEG