
2018年浙江普通话考试报名入口
500x300 - 107KB - PNG

浙江普通话考试教材
200x200 - 10KB - JPEG

浙江普通话考试教材
200x200 - 8KB - JPEG

浙江省普通话考试报名官网
792x476 - 132KB - PNG

浙江省普通话等级考试40篇
560x560 - 32KB - JPEG

浙江普通话考试教材_奇飞知识网
200x200 - 14KB - JPEG

浙江杭州普通话考试报名截止了吗?-浙江省杭州
984x738 - 169KB - JPEG

浙江省普通话考试,都一个多月了还查不到成绩
450x800 - 33KB - JPEG

浙江省普通话考试光盘资料-杭州音像制品
500x500 - 11KB - JPEG

浙江省2010年1月自学考试普通话语音与发声试
993x1404 - 730KB - PNG

2017年最新浙江普通话朗读考试范文.doc
993x1404 - 142KB - PNG

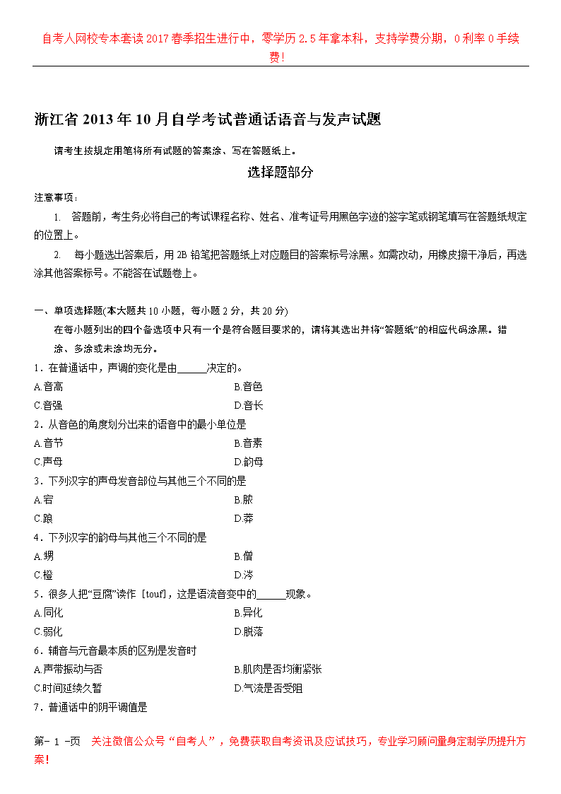
浙江省2013年10月自学考试普通话语音与发声
794x1123 - 37KB - PNG

浙江大学出版社 反义连文 浙江省普通话考试教
600x600 - 308KB - JPEG

浙江普通话考试教材_奇飞知识网
200x200 - 32KB - JPEG

浙江省普通话考试示范音频
290x290 - 11KB - JPEG
好不好考要看你平时说普通话标不标准。总之,别像其他考试那么紧张,心平气和地说就好了。考试前几天听几篇普通话考试的范文朗读,再自己跟着读。考试中读文章这一部分分数占的比例比较大,在这一环节容易得分或失分。读得慢一点出错的可能性就会小一点。很多人都是因为太紧张,以至于语速太快,读得不好,扣分就多。 另外,选几个普通话考试的话题,自己先说说看,每个话题准备三分钟以上。有些人,比如我自己吧,考试时有些地方会忘了,说不到三分钟就没话说了,这样对得分有影响。要是真忘了,胡诌也要诌上几句,别沉默下来。 其他也
浙江普通话网免费提供浙江普通话报名时间、浙江普通话报名条件、浙江普通话考试时间、浙江普通话成绩查询、浙江普通话考试真题及答案等最新信息,欢迎广大考生访问浙
浙江普通话考试信息网网站免费提供浙江普通话考试信息网等最新信息,欢迎访问普通话考试栏目获取更多浙江普通话考试信息网信息。浙江普通话考试信息网更新时间:2019-
2019年浙江普通话报名时间网站免费提供2019年浙江普通话报名时间,浙江普通话报名入口等最新信息,欢迎访问普通话考试栏目获取更多2019年浙江普通话报名时间信息。20
浙江省普通话水平测试报名大部分是现场报名,报考浙江省普通话水平测试的考生可联系本市或工作地所在市的语言文字测试中心进行报名,或者在本
表格内部分联系方式可能落后。浙江省普通话考试联系方式汇总杭州市普通话考试中心杭州市下城区东新路沈家路重机巷56号8-9层0571 - 85812044
这几天,小编被问得最多的一个问题,就是:“普通话什么时候报名呢?怎么报名呢?”应广大粉丝的要求,今天,就给大家搜罗了一大波近期正在报名或即
2019年下半年研究生普通话水平测试报名流程 2019-09-16 2019年下半年普通话水平测试报名通知 2019-09-16 2019年上半年普通话培训班分班名单 2019-04-10 2019年上半
[11-13]《普通话异读词审音表》修订征求意见座谈会在京召开 [10-30]教育部语用司赴浙江调研 [09-17]依法推广普通话提升国家软实力 [04-20]关于普通话水平测试等级证书遗
浙江普通话考试信息网网站免费提供浙江普通话考试信息网等最新信息。更新时间:2019-6-28 浙江普通话考试信息网 首页普通话浙江普通话考试信息网