首批7只科创板基金已于4月22日拿到批文,最快本周五第一只科创板基金将开启发售。分食科创板“蛋糕”,打新成为必不可少的一部分。“我们肯定
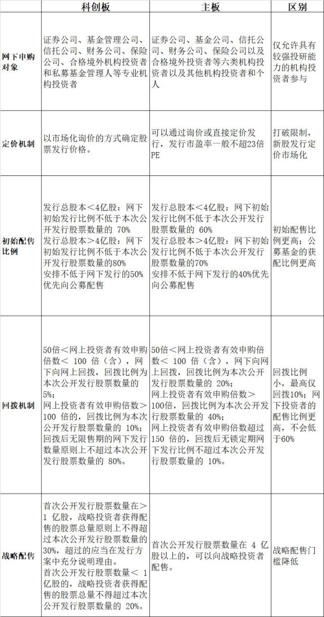
不同于主板市场规则,科创板网下配售排除“符合要求的个人投资者”。上交所对此表示,考虑到科创板对投资者的投资经验、风险承受能力要求更高
众所周知,科创板打新主要分为战略配售、网下配售和网上申购三种参与方式。 众禄基金此前分析过,由于战略配售流动性受限、获配新股能力不稳
网下初始发行数量不低于公开发行比例的70%,最大回拨机制下,回拨比例为公开发行股票数量的10%,意味着科创板新股配售向网下倾斜,回拨后网下配售
者注册新的配售对象;情节特别严重或造成重大不良影响的,取消该投资者新股网下询价资格,三年内不得注册为网下投资者。配售对象在科创板、主
众所周知,科创板打新主要分为战略配售、网下配售和网上申购三种参与方式。 众禄基金此前分析过,由于战略配售流动性受限、获配新股能力不稳
来源:金钜策股新时代证券中小盘:孙金钜、陆忆天摘要事件:2019年1月30日,证监会发布《关于在上海证券交易所设立科创板并试点注册制的实施意见
雷昕认为,和目前A股打新相比,科创板打新网下配售比例上升从10%到60%,定价难度的上升也会导致网下配售比例上升;另外,新股的收益率可能改变,2018年新股平均开板收益率
雷昕认为,和目前A股打新相比,科创板打新网下配售比例上升从10%到60%,定价难度的上升也会导致网下配售比例上升;另外,新股的收益率可能改变,2018年新股平均开板收益率

科创板网下配售限定在七类专业机构 个人投资
500x383 - 34KB - JPEG

科创板配售向机构倾斜 个人投资者无缘网下打
399x300 - 109KB - JPEG
科创板网下配售,这些细节你需要了解大连龙王
640x1217 - 130KB - JPEG

科创板网下配售VS网上申购,您选哪个?
745x819 - 85KB - JPEG

个人投资者无缘科创板网下配售 | 财经日日评
640x427 - 36KB - JPEG
科创板网下配售,这些细节你需要了解大连龙王
640x1163 - 151KB - JPEG
科创板网下配售,这些细节你需要了解大连龙王
640x323 - 12KB - JPEG
科创板网下配售,这些细节你需要了解大连龙王
640x293 - 26KB - JPEG

告别无脑打新,科创板网下配售优先头部机构
630x419 - 157KB - JPEG

告别无脑打新,科创板网下配售优先头部机构
630x421 - 164KB - JPEG

告别无脑打新,科创板网下配售优先头部机构
700x350 - 22KB - JPEG

杨敏:科创板新规下可关注战略配售基金丨今日
640x360 - 29KB - JPEG
科创板有了绿鞋,破发成了盈利新机会
750x392 - 30KB - JPEG
科创板配售向机构倾斜 个人投资者无缘网下打
299x298 - 15KB - JPEG

如何选投科创板基金?干货都在这
778x812 - 368KB - JPEG