《意见》提出,其余60%将由3部分组成,分别是人才住房、安居型商品房和公共租赁住房。其中,人才住房重点面向符合条件的企事业经营管理、专业技
(三)公示合格后,将根据《深圳市人才安居办法》(市政府令第273号)规定,与申请人签订期限不超过3年的公共租赁住房合同,租赁期间按公共租赁住房租
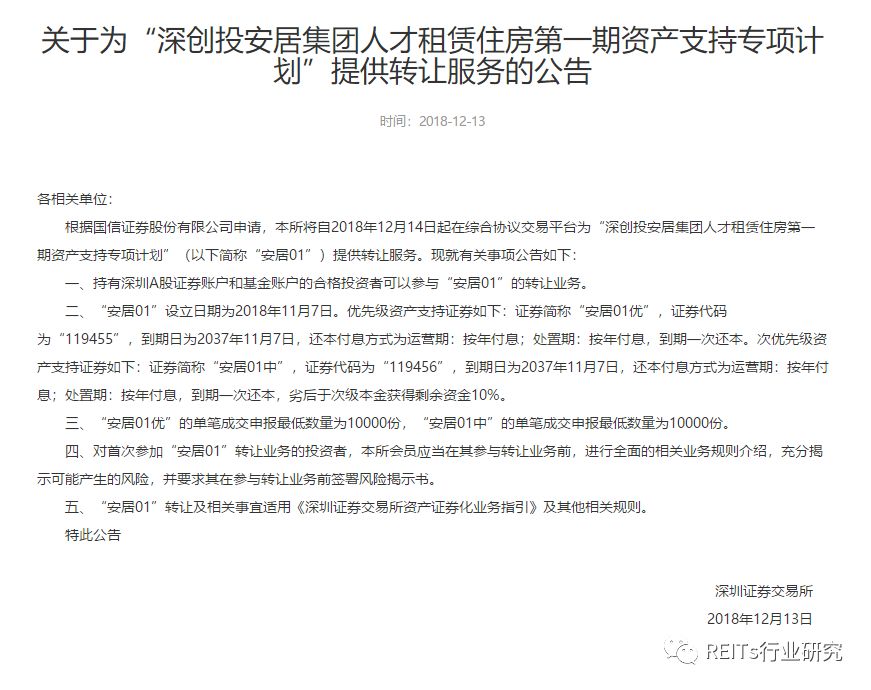
今日,“深创投安居集团人才租赁住房第一期资产支持专项计划”在深交所成功挂牌,发行规模31亿元。标的资产包括“电力花园二期”和“远洋新干
深圳市人才公共租赁住房申请担保书(下载) 2014-05-23 14:14 【我要纠错】 深圳市人才公共租赁住房申请担保书 还有不明白的话,请 直接求助 如
以及《深圳市人才安居办法》(市政府令第273号)的规定,深圳市住房保障署受理后备级人才陈文聪的免租金公共租赁住房申请。经审核,该名人才符合
br/ 办理依据 br/ 一、《深圳市人才安居暂行办法》(深圳市人民政府第五届第29次常务会 一、《盐田区企业人才公共租赁住房申请表》; 二、企业营业执照(复印件); 三、组织机
附件1深圳市住房和建设局人才公共租赁住房个人申请表申请人资料配偶及未成年子女资料姓名性别出生年月姓名性别出生年月卓远育男 1987年7月20日证件类型 1 1.身份证 2
行业资料深圳市住房和培植局人才公共租赁住房小我请求表附件深圳市住房和建设局人才公共租赁住房个人申请表申请人资料配偶及未成年子女资料姓名性别出生年月姓
房天下为您提供实时深圳公共租赁住房相关信息。实时掌握实时房价走势、了解实时市 深圳今天下午,深圳宝安区福永街道A213-0386地块被深圳市人才安居集团有限公司以7
附件1深圳市住房和建设局人才公共租赁住房个人申请表申请人资料配偶及未成年子女资料姓名性别出生年月姓名性别出生年月卓远育男 1987年7月20日证件类型 1.身份证 2.护

全国首单公共人才租赁住房类REITs获批
640x449 - 16KB - JPEG

重磅!深圳深化住房制度改革,这些非深户人群也
647x627 - 219KB - PNG

深圳市人才公共租赁住房申请担保书(下载)
500x551 - 49KB - JPEG

公共住房投融资深圳模式!全国首单人才租赁
640x1008 - 88KB - JPEG

深圳筹建住房七成为保障房 商品住宅减少3万套
540x290 - 71KB - JPEG

来了就是深圳人,全国首单公共人才租赁住房类
900x600 - 61KB - JPEG

深圳市人才公共租赁住房个人申请表下载(样表
759x826 - 64KB - JPEG

深圳人才住房先租后买
500x551 - 49KB - JPEG

全国首单公共人才租赁住房类REITs花落深圳
338x200 - 43KB - JPEG

住房租赁五月报丨新增两单百亿资产证券化产品
479x301 - 20KB - JPEG

全国首单公共人才租赁住房类REITs花落深圳
500x278 - 104KB - JPEG

REITs研究中心丨全国首单公共人才租赁住房R
871x690 - 93KB - JPEG
REITs研究中心丨全国首单公共人才租赁住房R
640x507 - 40KB - JPEG

@人才!深圳房改新政即将出炉!其中人才住房
600x400 - 37KB - JPEG

深圳人才公共租赁住房个人申请表
732x1012 - 84KB - JPEG