2018年6月7日刊登在《中国证券报》、《上海证券报》、《证券时报》上的“汇添富3年封闭运作战略配售灵活配置混合型证券投资基金(LOF)招募
汇添富 3年封闭运作战略配售灵活配置混合型证券投资基金(LOF)上市交易公告书基金管理人:汇添富基金管理股份有限公司基金托管人:中国工商银
请认真阅读2018年6月7日刊登在《中国证券报》、《上海证券报》、《证券时报》上的“汇添富3年封闭运作战略配售灵活配置混合型证券投资基金(
中国证券报关于汇添富3年封闭运作战略配售灵活配置混合型证券投资基金(LOF)获配战略配售股票的公告汇添富基金管理股份有限公司(以下称“本
金融界基金03月11日讯汇添富3年封闭运作战略配售混合(LOF)基金03月08日上涨--,现价--,成交--万元。当前本基金场外净值为1.0673元,环比上个交
证监会正式下发批文,首批6只公募战略配售基金获准发行,并将于下周一至周五进行募集。小编整理汇添富3年封闭运作战略配售基金(基金代码:50118
管理规定》及其他有关法律法规以及《汇添富 3年封闭运作战略配售灵活配置混 合型证券投资基金(LOF)基金合同》(以下简称“基金合同”)编写。 本基金管理人承诺本招募说
购买汇添富3年封闭运作战略配售(LOF)(501188)就选基金买卖网,基金买卖网提供一手基金档案、基金费率、基金分红、基金净值、基金评级、净值走势、基金公告、基金持股
《公开募集开放式证券投资基金流动性风险管理规定》及其他有关法律法规以及《汇添富3年封闭运作战略配售灵活配置混合型证券投资基金(LOF)基金合同》(以下简称“基金
新浪财经-基金频道为您提供添富配售_汇添富3年封闭运作战略配售混合(LOF)(501188)基金的最新最全新闻公告,最准最新汇添富3年封闭运作战略配售混合(LOF)(501188)

个人认购最后两天!战略配售基金最终还是靠实
500x1176 - 108KB - JPEG

汇添富3年封闭运作战略配售混合(LOF)净值上
415x330 - 7KB - PNG

战略配售基金半年赚了3%!因为没买股票
669x295 - 48KB - JPEG

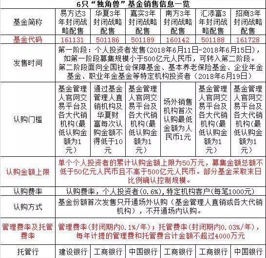
1元起购 南方、汇添富、华夏3年封闭运作战略
500x691 - 124KB - JPEG

1元起购 南方、汇添富、华夏3年封闭运作战略
500x691 - 103KB - JPEG

战略配售基金半年赚了3% 因为没买股票
500x220 - 26KB - JPEG

科创板风口驾驭指南
639x295 - 81KB - JPEG

一文读懂汇添富3年封闭运作战略配售基金(LO
550x492 - 45KB - JPEG

超火的独角兽基金,要不要买点?
546x530 - 112KB - JPEG

汇添富战略配售混基获批待发:分享新经济爆发
553x812 - 78KB - JPEG
汇添富战略配售基金(501188)史无前例, 抢占C
557x406 - 32KB - JPEG

战略配售基金半年赚了3%!因为没买股票
1004x355 - 51KB - JPEG

汇添富战略配售混基获批待发:分享新经济爆发
700x350 - 37KB - JPEG

急等批文!几千亿容量独角兽基金在路上
500x890 - 30KB - JPEG

Gquant: 华夏、南方、易方达、嘉实、汇添富和
443x491 - 70KB - JPEG