洛阳建龙微纳新材料股份有限公司科创板上市申请获上交所受理。截至2019年4月30日 问询函要求发行人对招股说明书全文进行校对,使用事实描
原标题:上交所:科创板上市申请企业首轮问询平均每家40余个问题本报记者& 朱宝琛4月23日,3家科创板上市申请企业烟台睿创微纳技术股份有限公司
3月18日,上交所科创板审核系统正式上线,不过目前并无企业显示已通过审核。科创板的 目前已有13家企业明确表示申请了科创板上市,包括启明医
洛阳建龙微纳新材料股份有限公司科创板上市申请获上交所受理。截至2019年4月30日 公司历史沿革中是否存在发行人、控股股东、控股股东的股
有限公司直接持有发行人11.29%的股份,为公司的发起人,华域上海直接持有发行人5.45 晶晨半导体(上海)股份有限公司拟申请在上交所科创板上市。该公司上市辅导券商为国
3月28日,上交所更新科创板上市申请受理企业名单,截至发稿,新增已披露企业为:福建福 科创板新股定价的内在基础是对发行人的估值,除此之外,
摘要【晶晨半导体或跻身科创板第一批受理公司创维数字等为概念股】记者查阅得知,晶晨半导体背后是A股公司创维数字。具体来看,晶晨半导体股
上交所作出首批9家企业的受理决定。上交所相关负责人介绍,一个月来,上交所科创板上市审核中心按照设立科创板并试点注册制的基本要求,对发行人提交的申请文件进行认真
上交所作出首批9家企业的受理决定。上交所相关负责人介绍,一个月来,上交所科创板上市审核中心按照设立科创板并试点注册制的基本要求,对发行人提交的申请文件进行认真
3月27日,上交所发布第二批共8家科创板上市企业申请受理名单。上交所强调,在受理环 在上交所官方网站统一进行披露。 上交所强调,上交所对科创板企业的发行上市审核包

定了!上交所将接受申请 科创板企业上市六步走
600x848 - 70KB - JPEG

东莞出台城市更新指引,非旧改商住项目不少于
320x569 - 17KB - JPEG
科创板来啦!解读科创板上市规则
640x318 - 31KB - JPEG
上交所:科创板发行人在申报前应清理对赌协议
634x392 - 52KB - JPEG

上交所发布科创板股票发行上市审核问答(二)
550x440 - 140KB - PNG

上交所发布科创板股票发行上市审核问答(二)专
550x440 - 124KB - PNG

上交所就受理首批科创企业发行上市申请答记者
1080x416 - 51KB - JPEG
上交所发布第二份科创板上市审核问答,回应三
580x236 - 125KB - PNG

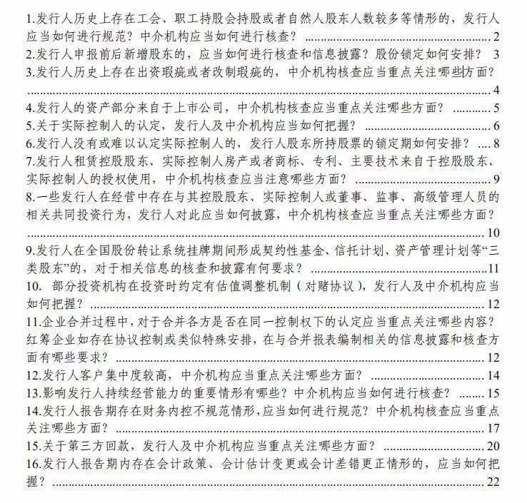
上交所发布科创板股票发行上市审核问答
640x654 - 103KB - JPEG
上交所16问答详解科创板上市审核实操,对赌协
738x705 - 133KB - JPEG

上交所16问16答解科创板上市审核实操
688x683 - 131KB - JPEG

19:25 财联社3月27日讯,上交所就科创板企业受
1080x1920 - 264KB - JPEG

全名单来了!上交所披露九家科创板受理企业,江
673x658 - 61KB - JPEG

【上交所公布9家科创板受理企业,首批名单 - 今
534x300 - 42KB - JPEG

科创板开闸! 上交所对上板企业提四大原则划六
640x382 - 29KB - JPEG