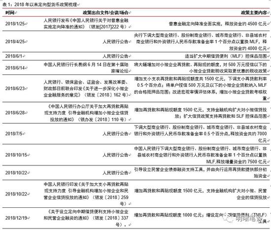
(四)实施差别化货币信贷支持政策。合理调整商业银行宏观审慎评估参数,鼓励金融机构增加民营企业、小微企业信贷投放。完善普惠金融定向降准
完善中小企业融资政策。进一步落实普惠金融定向降准政策。加大再贴现对小微企业支持力度,重点支持小微企业500万元及以下小额票据贴现。将支
央行表示,加上1月4日宣布下调金融机构存款准备金率1个百分点置换MLF后净释放的长期资金3000多亿元,以及1月23日开展的2575亿元定向中期借贷
【中共中央、国务院:完善普惠金融定向降准政策】中共中央办公厅、国务院办公厅印发了《关于加强金融服务民营企业的若干意见》。合理调整商
北京商报讯(记者崔启斌吴限)新年的首个工作日,央行再度释放普惠金融利好措施。1月2日晚间,央行发布公告称,自2019年起,将普惠金融定向降准小
央行官网 2日晚间宣布,中国人民银行决定,自 2019年起,将普惠金融定向降准小型和微型企业贷款考核标准由单户授信小于 500万元调整为单户授信
摘要【中国人民银行决定调整普惠金融定向降准小微企业贷款考核标准】中国人民银行决定,自2019年起,将普惠金融定向降准小型和微型企业贷款考
以开元金融旗下的互联网金融平台轻易贷为例,以实际行动响应国家普惠金融发展战略,精准地服务中小微民营实体企业,为小微实体企业提供可持续
点击标题下「中国城乡金融报」可快速关注在业内普遍看好央行春节前再次降准之前,央行先发制人:1月2日晚间,央行发布消息称,自2019年起,将普惠金
国务院最新公布促进中小企业健康发展的指导意见提出,完善中小企业融资政策,进一步落实普惠金融定向降准政策。在建立分类监管考核机制方面,

一季度天量之后,社融今年的节奏怎么变?
1080x592 - 52KB - JPEG

【华泰金融沈娟团队】普惠降准调口径,释放增
758x458 - 50KB - JPEG

【华泰金融沈娟团队】普惠降准调口径,释放增
700x350 - 41KB - JPEG

央行定向普惠金融降准 预计释放7000亿流动性
556x285 - 75KB - PNG

央妈定向降准政策放宽口径,会释放多少流动性
540x300 - 60KB - JPEG

央妈定向降准政策放宽口径,会释放多少流动性
540x300 - 53KB - JPEG

央视记者专访人民银行行长易纲幕后!金融领域
600x600 - 156KB - JPEG

央妈定向降准政策放宽口径,会释放多少流动性
1080x639 - 119KB - JPEG

央视记者专访人民银行行长易纲幕后!金融领域
600x1067 - 33KB - JPEG

给力!2018年普惠金融新增贷款1.62万亿
500x349 - 36KB - JPEG

宝盈中证100: 宝盈债市周评 | 市场情绪谨慎 债
660x414 - 59KB - JPEG
![[股市360]定向降准非首例 利好当前需冷静 股市](http://www.gushi360.com/stock/UploadFiles_6085/201710/2017101011051732.jpg)
[股市360]定向降准非首例 利好当前需冷静 股市
359x445 - 72KB - JPEG

明明:货币政策松与紧之外 结构性特征更加凸显
550x467 - 70KB - JPEG

一场降准一场梦:最精准的流动性测算|定向降准
640x415 - 30KB - JPEG

定向降准非首例,利好当前需冷静|界面新闻 · J
351x180 - 34KB - PNG