净负债率计算公式

净负债率计算公式相关图片

净负债率计算公式
500x318 - 33KB - JPEG

净资产负债率计算公式|资产负债率计算公式
737x544 - 104KB - PNG

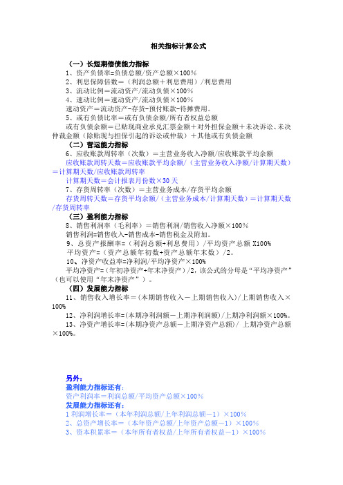
净负债率公式
496x702 - 90KB - JPEG

净负债率公式
496x702 - 116KB - JPEG

净负债率计算公式
404x846 - 80KB - JPEG

净负债率计算公式
784x300 - 31KB - JPEG

净负债率计算公式
500x631 - 64KB - JPEG

净负债率计算公式
500x758 - 77KB - JPEG

净负债率计算公式
668x380 - 25KB - JPEG

净负债率计算公式
821x300 - 40KB - JPEG

净负债率计算公式
500x316 - 25KB - JPEG

净负债率计算公式
546x206 - 26KB - JPEG

净负债率计算公式
550x192 - 17KB - JPEG

净负债率计算公式
537x519 - 53KB - JPEG

净负债率计算公式
500x480 - 66KB - JPEG

净负债率计算公式相关问答

暂无相关问答

大家都在看

相关专题