个人独资企业与个体工商户的区别

个人独资企业与个体工商户的区别相关图片

一图看懂:公司、合伙企业、个人独资企业
515x770 - 59KB - JPEG

个人独资企业所得税计算方法
482x302 - 66KB - PNG

个人独资企业和个体工商户的区别?
1242x723 - 186KB - JPEG

个人独资企业与个体工商户的区别
420x263 - 31KB - JPEG

个人独资企业与个体工商户的区别
631x347 - 18KB - JPEG

个人独资企业与个体工商户的区别是什么
800x320 - 69KB - PNG

聊聊个人独资企业
701x682 - 56KB - JPEG

个人独资企业与个体工商户的区别
960x663 - 42KB - JPEG

个体工商户节与个人独资企业税收筹划
600x408 - 46KB - JPEG

个人独资企业与有限公司、个体工商户的
299x184 - 7KB - JPEG

个人独资企业和个体工商户的区别?
500x293 - 34KB - JPEG

公司、企业、个体工商户还分不清吗?小商
900x500 - 119KB - JPEG

个人独资企业设立
500x343 - 21KB - JPEG

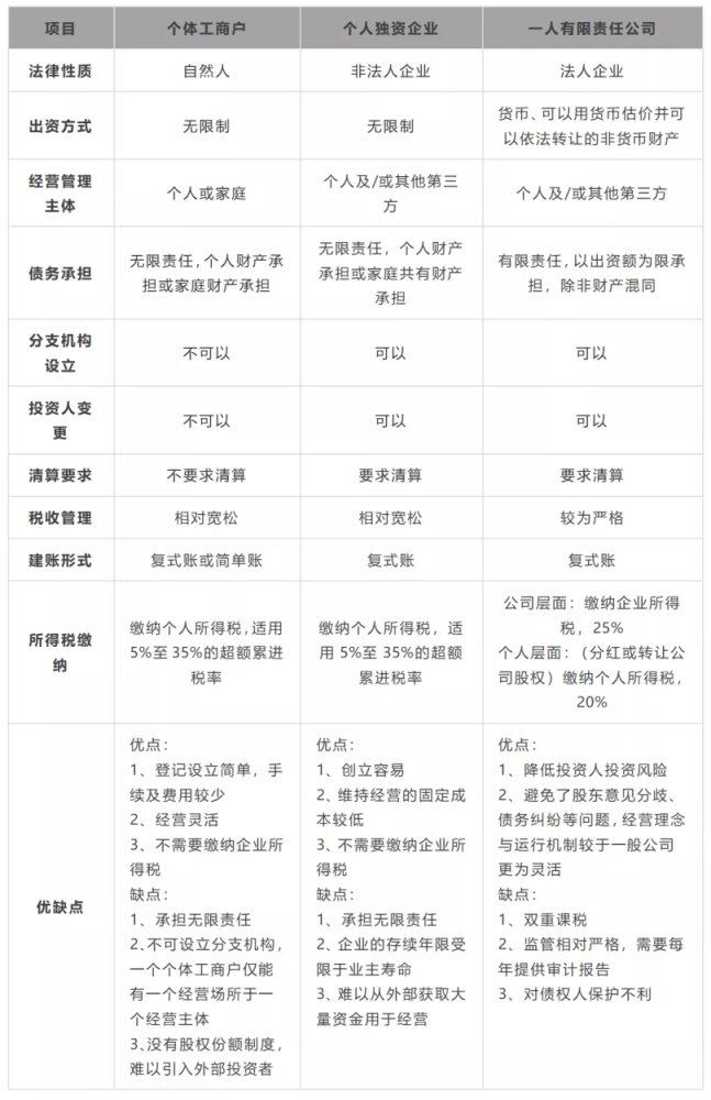
个体工商户、个人独资企业和一人有限责任
647x1000 - 375KB - PNG

办理执照个体工商户和个人独资企业的区别
550x308 - 16KB - JPEG

个人独资企业与个体工商户的区别相关问答

暂无相关问答

大家都在看

相关专题