研究生调剂时间

研究生调剂时间相关图片

山东科技大学2015年硕士研究生调剂信息
630x999 - 86KB - JPEG

硕士调剂时间2020
500x566 - 44KB - JPEG

全国硕士研究生招生调剂服务系统
470x261 - 23KB - JPEG

研究生调剂个人简历
673x1019 - 123KB - JPEG

非全日制研究生调剂时间什么时候
800x320 - 46KB - JPEG

年硕士研究生招生考试第四批调剂复试时间
1066x626 - 115KB - JPEG

兰大研究生复试时间安排、调剂信息,亲get
640x520 - 45KB - JPEG

甘肃2020考研调剂时间及调剂系统开通时间
714x277 - 98KB - PNG

长春理工大学法学院硕士研究生调剂公告(2)
1000x706 - 183KB - JPEG

2021研究生调剂时间:3月20日左右开通
885x642 - 46KB - JPEG

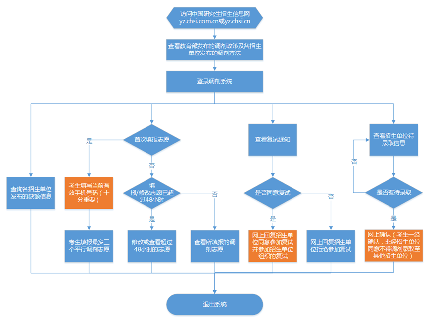
2019研究生调剂时间及流程
780x547 - 34KB - PNG

年全国研究生招生调剂咨询会具体时间
600x341 - 41KB - JPEG

各省出分时间统计!48所院校调剂信息汇总!
1080x514 - 70KB - JPEG

长春大学2020年硕士研究生调剂公告
1080x602 - 128KB - JPEG

兰大研究生复试时间安排、调剂信息,亲get
640x534 - 53KB - JPEG

研究生调剂时间相关问答

暂无相关问答

大家都在看

相关专题