信仰危机

信仰危机相关图片

信仰危机与价值理性之重塑--王者荣耀
640x397 - 37KB - JPEG

信仰危机与价值理性之重塑--王者荣耀
640x400 - 38KB - JPEG

信仰的选择
280x280 - 15KB - JPEG

当代信仰危机的主要原因
640x646 - 51KB - JPEG

信仰拯救危机
350x350 - 13KB - JPEG

不能忽视论文乱象背后的信仰危机 相关
450x373 - 29KB - JPEG

论中国人信仰危机问题_word文档在线阅读
1449x1980 - 1013KB - PNG

信仰危机与现实冲突
533x800 - 40KB - JPEG

老祖宗不能丢 兼谈所谓信仰危机及理想、
640x336 - 58KB - JPEG

大学生的信仰危机页PPT文档
1080x810 - 64KB - JPEG

信仰危机与现实冲突
600x600 - 130KB - JPEG

《破碎的遗产:现当代美国文学与信仰危机》
350x350 - 9KB - JPEG

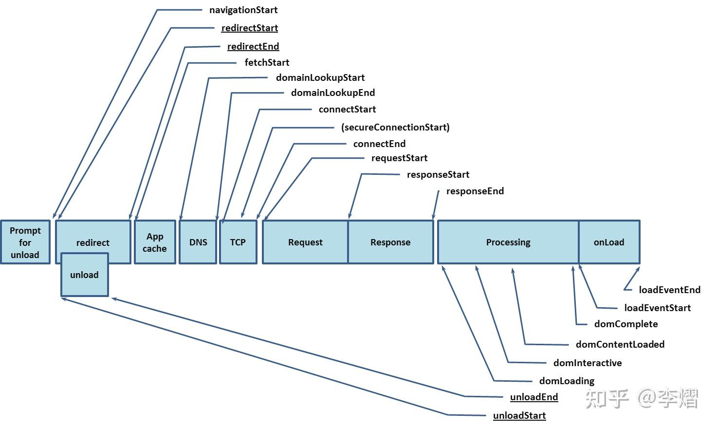
性能指标的信仰危机
1473x879 - 140KB - JPEG

大学生的信仰危机与审美救赎
877x1204 - 223KB - JPEG

社会道德信仰危机与重构--以鞍山为例
1476x1958 - 1252KB - PNG

信仰危机相关问答

暂无相关问答

大家都在看

相关专题