项目需求分析

项目需求分析相关图片

制造型企业ERP项目需求分析
500x584 - 88KB - JPEG

软件工程之需求分析的意义
500x331 - 29KB - JPEG

《项目需求分析说明书》模板(完整)
1190x1682 - 466KB - PNG

电子商务项目需求分析报告及可行性研究
1440x810 - 135KB - JPEG

项目管理需求分析
623x470 - 27KB - JPEG

一次To B 项目的需求分析总结
640x388 - 18KB - JPEG

用研项目需求分析沟通中的五个坑
650x332 - 27KB - JPEG

团队项目需求分析
763x298 - 36KB - JPEG

团队项目需求分析和架构设计
623x402 - 38KB - JPEG

项目需求分析说明书
737x437 - 33KB - JPEG

什么是项目需求分析
574x202 - 37KB - PNG

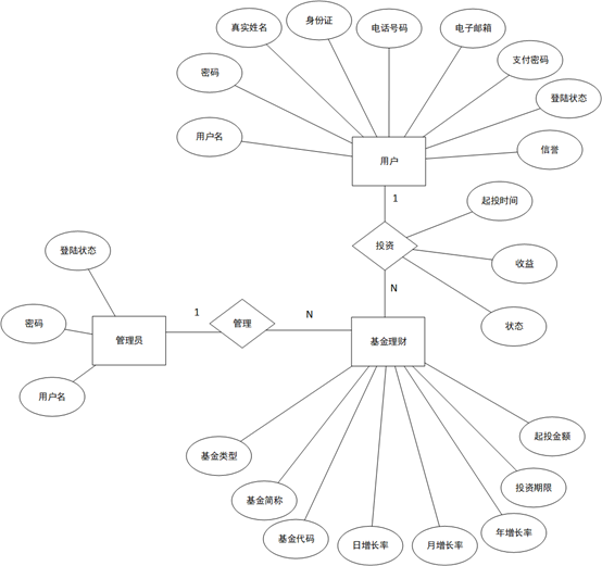
2.2项目功能需求分析
554x488 - 77KB - PNG

项目需求分析与项目管理
597x335 - 43KB - JPEG

2.2项目功能需求分析
554x521 - 88KB - PNG

CRM项目需求分析
673x226 - 13KB - JPEG

项目需求分析相关问答

暂无相关问答

大家都在看

相关专题