电机星三角接法口诀

电机星三角接法口诀相关图片

电机星三角启动接线图详解- 电工天下
526x373 - 26KB - JPEG

电动机星三角降压启动电路图-星三角启动
640x464 - 35KB - JPEG

电机的星三角接法+-+已回答
500x375 - 22KB - JPEG

电机星三角起动的时间继电器实物接线图
294x221 - 10KB - JPEG

电机星三角形接法怎么接
288x211 - 10KB - JPEG

电动机,星三角,降压启动,多大功率的电动机
513x398 - 33KB - JPEG

三相异步电机六根线怎么接_三角形
640x480 - 34KB - JPEG

星三角启动原理图解- 电动机_电工学习网
490x658 - 173KB - JPEG

电机星三角洲转换时间延迟
518x474 - 19KB - JPEG

电动机星三角启动电路图、接线图、原理图
640x352 - 21KB - JPEG

电动机星三角启动电路图解析__财经头条
572x296 - 16KB - JPEG

三相异步电动机接法
270x339 - 19KB - JPEG

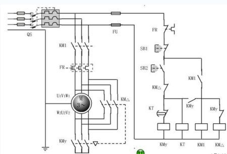
电动机星三角启动电路图、接线图、原理图
450x305 - 17KB - JPEG

星三角启动电机6条线接法_接线
381x300 - 17KB - JPEG

星三角电路图+-+已解决
464x372 - 22KB - JPEG

电机星三角接法口诀相关问答

暂无相关问答

大家都在看

相关专题