工程硕士 工学硕士_工程硕士在职研究生

工程硕士 工学硕士相关图片

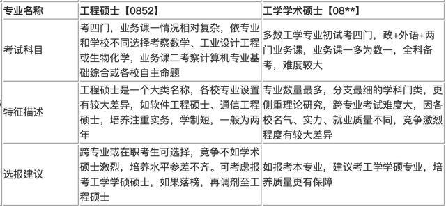
工程硕士和工学硕士的区别简介
585x292 - 55KB - JPEG

工学硕士和工程硕士区别
500x300 - 31KB - PNG

2019年考研工程硕士和工学硕士的区别
580x277 - 154KB - PNG

工学硕士和工程硕士
800x1132 - 150KB - JPEG

2016年考研专业对比:工程硕士VS工学硕士
583x351 - 328KB - JPEG

【工程硕士和工学硕士】工程硕士和工学
650x365 - 37KB - JPEG

2020年考研,解读十大热门专业的专业硕士
640x297 - 38KB - JPEG

2017考研常识:工程硕士和工学硕士的区别-
580x277 - 154KB - PNG

研究生:工程管理硕士、工程硕士、工学
931x386 - 14KB - PNG

2020年考研,解读十大热门专业的专业硕士
640x255 - 32KB - JPEG

工程硕士和工学硕士】工程硕士和工学硕士
650x435 - 68KB - JPEG

研究生:工程管理硕士、工程硕士、工学
863x586 - 90KB - JPEG

环境工程工学硕士研究生教学用书:环境
421x600 - 26KB - JPEG

环境工程专业硕士实践能力培养探索
1418x2059 - 837KB - PNG

工学硕士和工程硕士有什么区别?
500x442 - 6KB - JPEG

工程硕士 工学硕士相关问答

暂无相关问答

大家都在看

相关专题