
强制3c认证目录3c认证产品目录
320x240 - 11KB - JPEG

3c认证产品目录列表(6)
700x489 - 187KB - JPEG

不再实施强制3C认证产品目录20120810
700x805 - 99KB - JPEG

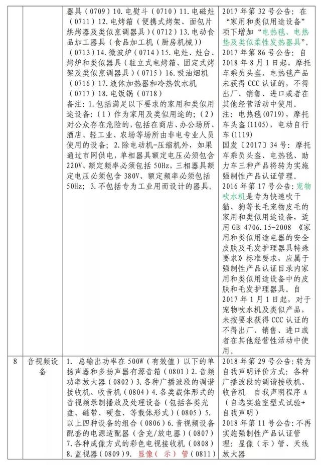
【注意】强制性认证(3C)产品目录及变化情况,
640x932 - 131KB - JPEG

【注意】强制性认证(3C)产品目录及变化情况,
640x933 - 103KB - JPEG

【注意】强制性认证(3C)产品目录及变化情况,
640x928 - 110KB - JPEG

【注意】强制性认证(3C)产品目录及变化情况,
640x934 - 98KB - JPEG

【注意】强制性认证(3C)产品目录及变化情况,
640x917 - 108KB - JPEG

【注意】强制性认证(3C)产品目录及变化情况,
1000x1852 - 230KB - JPEG

【注意】强制性认证(3C)产品目录及变化情况,
640x938 - 98KB - JPEG

【注意】强制性认证(3C)产品目录及变化情况,
640x936 - 63KB - JPEG

【注意】强制性认证(3C)产品目录及变化情况,
640x927 - 116KB - JPEG

3C认证产品目录今年将动态调整 IT即时新闻 南
360x240 - 14KB - JPEG

3C认证目录最新调整:18种产品免强制认证,17
640x1575 - 102KB - JPEG

3C认证产品目录,3C认证产品范围
315x225 - 11KB - PNG