
让所有中国人头疼的英国过境签证政策|在英国
500x300 - 37KB - JPEG

让所有中国人头疼的英国过境签证政策|在英国
1080x525 - 103KB - JPEG

让所有中国人头疼的英国过境签证政策|英国转
632x305 - 29KB - JPEG
热门国家过境签证政策汇总!转机到底要不要过
600x304 - 88KB - JPEG
让所有中国人头疼的英国过境签证政策,在英国
180x135 - 3KB - PNG
出国转机需要办理过境签吗?各国地区过境签规
640x433 - 71KB - JPEG

乘飞机去英国上学,有哪些要注意的?
504x384 - 23KB - JPEG

旅游资讯:爱尔兰旅行,签证新政策,希望能帮助到
640x962 - 108KB - JPEG
有德国居留许可,1年申根D签,今年(2018)能否免
733x251 - 50KB - JPEG

北京飞英国在比利时转机需要过境签吗,中间停
900x613 - 104KB - JPEG

纠结的英国机场转机过境签证--英国游记--蚂蜂
600x253 - 47KB - JPEG

我从英国回国途径巴黎转机需要过境签证吗
620x1342 - 704KB - PNG

需要过境签证的有哪些国家 第8个必须get
960x560 - 70KB - JPEG
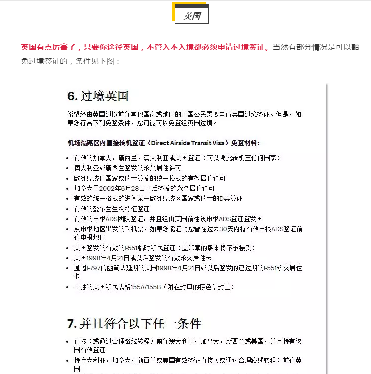
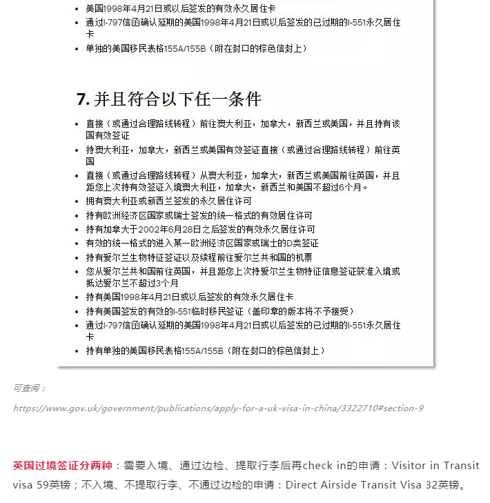
持美国签证免签英国过境转机可以吗
741x747 - 104KB - JPEG
持美国签证免签英国过境转机可以吗
710x729 - 111KB - JPEG