
洋地黄类药物中毒的反应是什么? 地黄类药物
1024x1024 - 68KB - JPEG

洋地黄类药物中毒的反应是什么? 地黄类药物
409x414 - 24KB - JPEG

了解洋地黄类药物中毒
788x858 - 82KB - JPEG

药物中毒的急救措施-三九养生堂养生百科
400x400 - 25KB - JPEG

西地兰对豚鼠心电图的影响(本科).ppt免费全文
960x720 - 495KB - PNG
治心衰 小心洋地黄中毒综合征 - 今日头条(TouT
300x204 - 14KB - JPEG

美丽的花,高危的药--聊聊洋地黄与心律失常之间
867x685 - 136KB - JPEG

美丽的花,高危的药--聊聊洋地黄与心律失常之间
900x500 - 88KB - JPEG

西医综合考研:洋地黄中毒及其处理.docx
141x200 - 10KB - PNG

急性心脏事件体表心电图预警之心律失常事件_
494x302 - 103KB - PNG

中有宠物千万别养这几种植物,误食后会中毒!
640x467 - 129KB - JPEG

病房抢救车药品.doc
1404x993 - 117KB - PNG

洋地黄中毒的处理措施-北京时间
480x300 - 22KB - JPEG

洋地黄中毒处理措施
480x300 - 30KB - JPEG

洋地黄中毒的过量处理
600x427 - 64KB - JPEG
[3]浅谈洋地黄类药物中毒,世界最新医学信息文摘(连续型电子期刊)2015年55期 :133-134 (本网站所有内容,凡注明来源为“医脉通”,版权均归医脉通
您好,您说的洋地黄中毒,主要的原因可能是与用量过大,或者是本身有低血钾主要的临床症状会表现为一些消化道症状,神经系统的症状和心律失常的一些症状。由于洋
洋地黄类药物的中毒表现 阿飞的小蝴蝶go|2014-12-19 |举报 共享文档 共享文档是百度文库用户免费上传的可与其他用户免费共享的文档,具体共享方式由上传人自由设定。了
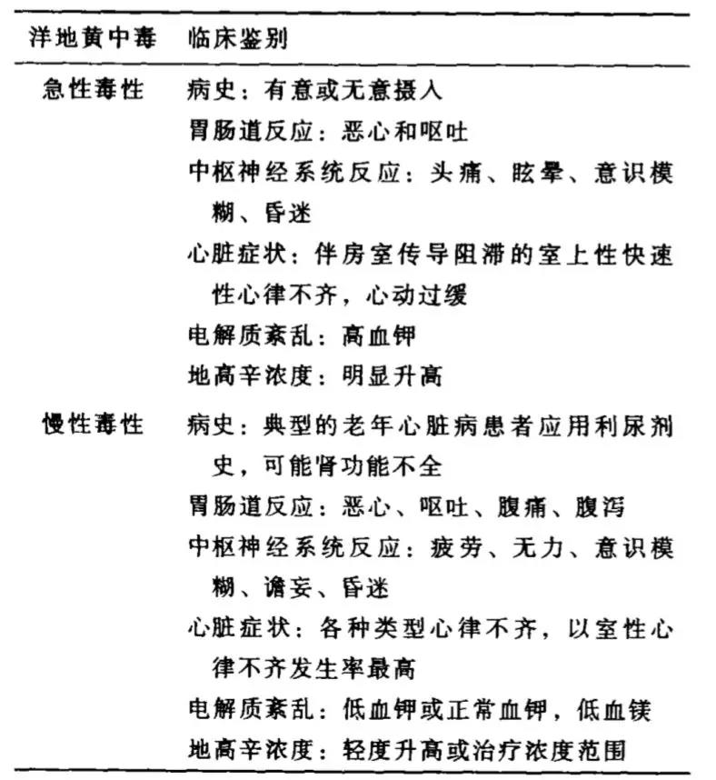
洋地黄类药物中毒反应已经急救措施是护士资格考生应该掌握的知识点,为了方便各位考生复习,医学教育网小编专门整理如下:1.中毒反应:a.胃肠道
洋地黄类药物中毒应该怎么办啊?我怀疑自己用洋地黄中毒,头晕、恶心、心动过速、无力。这是怎么回事啊 ,很痛苦啊,难受啊,真的怀疑自己洋地黄类药物中毒,那么在这里我想
洋地黄类药物中毒与治疗 【临床药学讨论版】 洋地黄类药物是治疗充血性心力衰竭的主要药物,但在临床应用中,因此类药物的有效量与中毒量之间范围狭小,个体耐受性不同,及
洋 地 黄 类 药 物 中 毒 的 治 疗 和 预 防 知足常乐乐512上传于2016-07-16|质量:5.0分|1034|7|暂无简介|举报 手机打开 洋地黄类药物中毒的告知程序 一、用药技巧 ( 1 ) 急性心衰
2016年执业药师考试试题真题答案,执业药师报名时间考试时间,洋地黄类药物中毒的介绍洋地黄类药物主要用于治疗充血性心力衰竭,但其治疗剂量与中毒剂量十分接近,老年人