
渠道转化低,看大数据如何帮君乐宝高效引流玩
611x368 - 148KB - JPEG

如何建立数据分析模型 如何建立数据分析中心
640x640 - 215KB - JPEG

建立简单EXCEL数据分析模型如何分析网店
388x255 - 25KB - JPEG

ADCP测量中根据部分数据建立流速模型的分析
800x1131 - 289KB - PNG

数据分析:建立客户违约模型
581x444 - 28KB - JPEG

数据分析:建立客户违约模型
583x446 - 28KB - JPEG

数据分析:建立客户违约模型
572x446 - 28KB - JPEG

基于物联网技术的警务大数据分析模型构想
600x381 - 24KB - JPEG

数据分析:建立客户违约模型
598x442 - 28KB - JPEG

数据分析:建立客户违约模型
571x447 - 29KB - JPEG

数据分析:建立客户违约模型
1000x391 - 179KB - JPEG

数据分析:建立客户违约模型
783x290 - 29KB - JPEG

数据分析:建立客户违约模型
501x385 - 16KB - JPEG

数据分析:建立客户违约模型
445x334 - 18KB - JPEG

应用回归分析法建立离散数据的数学模型_中华
953x1270 - 269KB - PNG
2.1 大数据分析模型建立方法 大数据分析模型可以基于传统数据分析方法中的建模方法建立,也可以采取面向大数据的独特方法来建立。为了区分这
之前的答案居然被人无耻地举报了,账号还被莫名其妙地封了,这里不评价知乎团队,起码还有很多优质的用户。鉴于之前赞数还是很多的,挺多人关注的,这里我又把答案抛开出来。-要进行一次完整的数据分析,首先要明确数据分析思路,如从那几个方面开展数据分析,各方面都包含什么内容或指标。是分析框架,给出分析工作的宏观框架,根据框架中包含的内容,再运用具体的分析方法进行分析。数据分析方法论的作用:理顺分析思路,确保数据分析结构体系化把问题分解成相关联的部分,并显示他们的关系为后续数据分析的开展指引方向确保分析结果的有效性和正确性五大数据分析模型1.PEST分析模型政治环境:包括一个国家的社会制度,执政党性质,政府的方针、政策、法令等。不同的政治环境对行业发展有不同的影响。关键指标政治体制,经济体制,财政政策,税收政策,产业政策,投资政策,专利数量,国防开支水平,政府补贴水平,民众对政治的参与度。经济环境:宏观和微观两个方面。宏观:一个国家国民收入,国民生产总
建立简单EXCEL数据分析模型 吴赛花|2012-10-17 |举报 吴赛花中级教师|总评分3.9|文档量5|浏览量11619+申请加V认证用知识赚钱 电子商务学习资料! 专业文档 专业文档是百
随着国地合并、社保归到税局征收…等税改的不断加快,金税三期大数据风控系统更进一 工具--分析涉税风险的多个指标 模型--用以控制风险的数
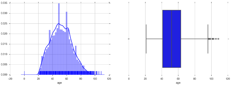
常见的数据分析法和模型 直方图(频率分布)分析 将某参量的数值范围等分为若干区间,统计该参量在各个区间上出现的频率,并用矩形条的长度表示频率的大小。 箱线图(数据分
再建立一个叫数据模型的东西。数据建模被广泛应用到各个领域,如仓库管理,企业业务管理,生产流程管理,营销分析等。属于计算机科学。所以网店
数据分析团队应该属于独立的部门,为所有的业务部门提供服务,具有独立的技术团队,可以搭建独立的大数据计算和分析平台,利用最新的数据处理技
淘宝建立简单EXCEL数据分析模型 下载积分:400 内容提示:淘宝建立简单EXCEL数据分析模型 文档格式:PDF| 浏览次数:327| 上传日期:2012-09-21 01:18:15| 文档星级: 该用户
作为营销人员,经常要分析企业数据,但有时候一时找不到相应的分析方法与分析模型。今天99click商助为大家整理了一些常用的,在企业数据分析时
技术研发、行业监督、数据分析人才培养及专业事务所建立等方面发挥着积极作用。 历史上,企业已经使用像SQL这样的关系数据库技术来开发数