在线互动式文档分享平台,在这里,您可以和千万网友分享自己手中的文档,全文阅读其他用户的文档,同时,也
普通 相关推荐 比较有意义的英文缩写 表达爱意的英文缩写 最有意 谁知道常用的给药途径的英文缩写?北迈汽配
大家来说说有意思的“英文缩写”。比较有意义的英文单词 有寓意的英语单词 有寓意的英文网名 有寓意的英文
今天我们就来说说一些好听的英文 名字大全。Alex是Alexander的缩写,带有“强健和聪明”的意思。
比如说什么VIP=展开全部 一,星期缩写: 星期一:Monday=Mon. 星期二:Tuesday=Tue. 星期三:Wednesday=Wed
DJ是DISCO JOCIKEY(唱片骑士)的英文缩写,以DISCO为主,DJ这两个字现在已经代表了最新、最劲、最毒、最HIGH的
—British Columbia加拿大卑诗省的英文名,也称“英属哥伦比亚”省或你写的这些很多缩写都有多重意义,
1、所有常用外贸英语的英文缩写及中文 adelaide的英文写法.adeline被描绘为守旧,坏脾气的女孩,过份有礼但
寻有特殊意义的英文单词!可以拆开的,每个字母是一个单词的缩写!Love三个字的英文缩写,要有含义,好听的

血、尿常规英文缩写及临床意义
798x1111 - 166KB - JPEG

肺功能指标英文缩写及临床意义解析
1080x810 - 29KB - JPEG

肯德基职位的英文简称-肯德基的职位英文名称
709x505 - 160KB - JPEG
教你如何应对医师资格实践技能考试 2014年考
565x371 - 50KB - JPEG

临床常用化验单解读全解.doc
141x200 - 7KB - PNG
造吗?4个新成员中文名定,化学元素周期表或将
637x271 - 27KB - JPEG
比亚迪的英文车标真的只是英文缩写?看看比亚
640x480 - 43KB - JPEG

中国世界第一的工程 最大单口径球面望远镜(英
604x402 - 18KB - JPEG

实验诊断学归纳(副本).doc
141x200 - 8KB - PNG

2L10及RIL基因甲基化的定量检测及临床意义-内
800x1131 - 101KB - PNG

生长抑素受体在胰腺癌中的表达及其临床意义.
800x1126 - 113KB - PNG

【2017年整理】常见身体检查项目及意义.doc
141x200 - 17KB - PNG

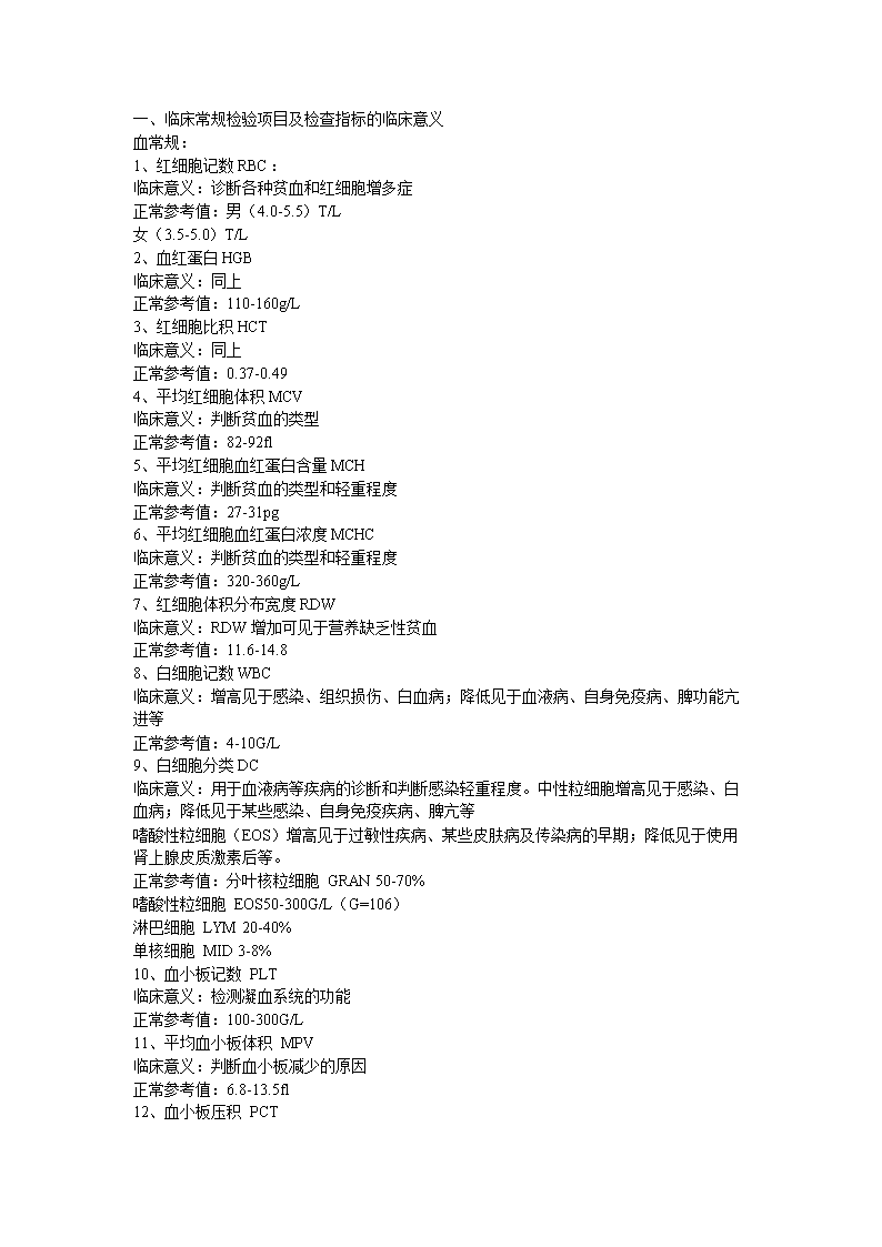
临床常规检验项目及英文缩写.doc
794x1123 - 36KB - PNG

恶性肿瘤腹后腔淋巴结转移临床与生物学意义探
800x1168 - 46KB - PNG

有线电视系统常见英文缩写解析.ppt
960x720 - 50KB - JPEG