220v转5v电路原理图-本文主要介绍了几种220v转5v电路原理图,在交流220V转5V直流电源设计中,首先是对220V
该电路输入家用 220v 交流电,经过全桥整流,稳压后输出稳定的 5v 直流电平时对于 5v 的直流电源需求的情况
220v交流电转5v直流电的电源设计(电路图+详解) sadfsaf6|2017-02-18|暂无评价|0|0|专业文档 专业文档
广东深圳振邦微提供最新最全面的220v转5v参数、220v转5v电路图、220v转5v最新图片、220v转5v电源模块,220v
正负5V电源电路图 78和79系列分别是正电压和负电压串联稳压集成电路,LM7805为固定+5 V输出稳压集成电路
5v 220v it 分类: 电子科技 一.电路实现绘制出电路图,对电路进行简单的仿真和校验。
深圳振邦微提供220v转5v电源电路图,220v转5v rc电源电路图,220v转5v参数电路图详细应用信息,免费提供220v
220V转5V1A过安规开关电源电路图,本信息由深圳市联益电子有限公司提供。我们主营220V转5V1A,过安规开关

转5v6a的开关电源电路图和原理
500x337 - 16KB - JPEG

220v转5v输出的简单电源电路
500x167 - 12KB - JPEG

推荐最新220v转5v电源 220v转5v电源电路图信
270x270 - 25KB - JPEG

AC-DC 电源模块 220V转3.3V 220V转5V 220V
310x233 - 11KB - JPEG

变压器5v稳压电路图+开关电源5v电源电路图
500x192 - 15KB - JPEG
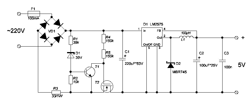
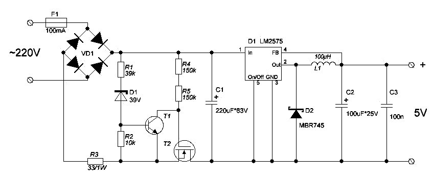
LM2575的电源变压器从220V
845x351 - 39KB - JPEG

220v转12v稳压电源电路图-220v转12v和5v稳压
1184x434 - 41KB - JPEG

具有过压保护的5V稳压电源电路图
626x319 - 26KB - JPEG

220v交流电转5v直流电的电源设计(电路图+详解
892x338 - 63KB - PNG

5V开关电源_5v开关电源电路图_12V开关电源
200x196 - 50KB - JPEG

【厂家直销 高品质 超薄220V转5V\/7A led显示
740x491 - 157KB - JPEG

UC3843组成的220V转5V,2A输出开关电源电路
684x427 - 171KB - JPEG

基于lm2575220v变压器电源供应器
864x363 - 10KB - PNG

220v转5v-220v转5v电源电路图
1280x720 - 89KB - JPEG

220v转5v-220v转5v电源电路图
500x300 - 69KB - JPEG